REVISTA DE ADENAG
ISSN 1853-7367
Ejemplar N° 12 – 2022
ESTUDIO DE FILAS DE ESPERA EN UNA CLÍNICA DE TUCUMÁN
STUDY OF WAITING LINES IN A TUCUMÁN CLINIC
Carlos Albaca Paraván calbaca@herrera.unt.edu.ar
ORCID: 0000-0001-7404-9315
Marcelo E. Medina Galván mmedina@face.unt.edu.ar
ORCID: 0000-0003-0921-5836
Universidad Nacional de Tucumán
Análisis de casos
JEL: C630
Resumen
Las personas hacen fila para obtener entradas para el cine, para comprar comestibles y para prácticamente todo, por esto es que el tiempo de espera se convierte en un factor importante en la satisfacción del cliente y en la competitividad de una organización. La teoría de colas es el estudio de la espera y usa los modelos de colas para representar los tipos de sistemas de líneas de espera que surgen de la práctica.
En este contexto, el objetivo de este trabajo consiste en optimizar el proceso de atención al cliente desde el punto de vista de los tiempos de espera en una clínica médica. Para ello se realizó un estudio cuantitativo, descriptivo de corte transversal donde la población objetivo fueron los afiliados que utilizaron el servicio de la clínica en el mes de noviembre de 2019.
Para llevar a cabo el análisis del proceso de atención se utilizó simulación de eventos discretos, trabajando con Redes de Petri para el modelado conceptual y el simulador Arena para realizar las pruebas y experimentaciones, donde se realizaron modificaciones en el proceso y se analizaron los cambios en las medidas de desempeño de las filas de espera, concluyendo al respecto.
Palabras clave: Teoría de Colas. Eventos Discretos. Simulación. Redes de Petri.
Abstract
People line up to get movie tickets, to buy groceries, and for just about everything, which is why waiting time becomes an important factor in customer satisfaction and an organization's competitiveness. Queuing theory is the study of waiting and uses queuing models to represent the types of queuing systems that emerge from practice.
In this context, the objective of this work is to optimize the customer service process from the point of view of waiting times in a medical clinic. For this, a quantitative, descriptive cross-sectional study was carried out where the target population was the affiliates who used the clinic's service in the month of November 2019.
To carry out the analysis of the care process, discrete event simulation was used, working with Petri nets for conceptual modeling and the Arena simulator to carry out tests and experimentations, where modifications were made to the process and changes in the performance measures of the waiting lines, concluding in this regard.
Keywords: Queue Theory. Discreet Events. Simulation. Petri Nets.
1. Introducción
Los conceptos e instrumentos de la administración de operaciones han sido un elemento medular para el incremento de la productividad que han registrado empresas de todo el mundo. Éstos permiten crear operaciones eficaces y eficientes que conducen a un aumento del valor de los productos y servicios de la compañía, y si se comparan con la mayoría de otros caminos que siguen los administradores para tratar de estimular el crecimiento (por ejemplo, inversiones en tecnología, adquisiciones y grandes campañas de mercado), las innovaciones en las operaciones son relativamente confiables y baratas.
Dentro de la administración de operaciones, la gestión de la espera en una empresa de servicios es fundamental, en virtud que los procesos tienen un efecto inmediato y directo en el cliente ya que es a él, como participante del proceso, quien afecta el tiempo demandado, la naturaleza exacta del servicio y la calidad (percibida) del servicio.
Para poder llevar a cabo correctamente una gestión de la espera, los modelos de una línea de espera representan un estupendo instrumento matemático para analizar muchas situaciones que son comunes en los servicios (Chase, Jacobs, & Aquilano, 2009).
Problema
El centro médico (o clínica) sobre el que se refiere este trabajo, brinda dentro de sus instalaciones una amplia variedad de servicios para sus afiliados, por ejemplo: consulta con médicos de atención primaria (pediatría, clínica médica, medicina familiar, ginecología y obstetricia) o de distintas especialidades (cardiología, dermatología, endocrinología, etc.), y atención en enfermería.
En este contexto, se puede genera molestia o incomodidad debido a la lentitud en la atención a causa de un gran flujo de afiliados que cada día realizan largas y diversas filas de espera desde que llegan a las instalaciones de la empresa hasta que son atendidos por los profesionales correspondientes.
Objetivos
El objetivo general del trabajo consiste en “optimizar el proceso de atención al cliente mediante la aplicación de modelos de filas de espera en un centro médico (clínica) de San Miguel de Tucumán” y para cumplirlo se plantearon los siguientes objetivos específicos:
· Determinar si el proceso cumple con los supuestos de algún modelo de colas y evaluar diferentes alternativas de modelado en caso de no cumplirse los mismos.
· Analizar diferentes opciones de mejora del proceso para reducir los tiempos de espera.
· Realizar simulaciones con las distintas opciones realizando una comparación entre ellas y determinar la mejor de todas.
2. Marco teórico
Los servicios son actividades económicas que se ofrecen de una parte a otra, las cuales generalmente utilizan desempeños basados en el tiempo para obtener los resultados deseados en los propios receptores, en objetos o en otros bienes de los que los compradores son responsables. A cambio de su dinero, tiempo y esfuerzo, los clientes de servicios esperan obtener valor al acceder a bienes, trabajo, habilidades profesionales, instalaciones, redes y sistemas; sin embargo, por lo general no adquieren la propiedad de cualquiera de los elementos físicos involucrados (Lovelock & Wirtz, 2009). En este contexto, el cliente es (o debería ser) el punto focal de todas las decisiones y las acciones de la organización de servicios, existiendo esta última para servir al cliente, y los sistemas y los empleados para facilitar el proceso del servicio. Por ello, es esencial comprender cómo funcionan los procesos para poder asegurar la competitividad de una compañía ya que un proceso que no embona con las necesidades de la empresa, le impondrá una sanción por cada uno de los minutos que esté operando. El análisis del proceso permite contestar algunas preguntas importantes, como ¿cuántos clientes pueden manejar el proceso por hora? ¿Cuánto tiempo tomará servir a un cliente? ¿Qué cambio necesita el proceso para expandir la capacidad? ¿Cuánto cuesta el proceso? El primer paso del análisis del proceso es difícil e importante y consiste en definir con claridad cuál es el propósito del análisis para poder definir el grado de detalle del modelo del proceso durante su preparación (Chase, Jacobs, & Aquilano, 2009).
Dentro de la administración de operaciones, el análisis de filas de espera es un tema fundamental ya que están presentes en muchos procesos y operaciones, como cuando los clientes esperan en la fila de un supermercado para pagar, en un banco para hacer un depósito, en el correo para enviar un paquete o en el médico para ser atendido (Schroeder, 1992), es por esto que el tiempo de espera se convierte en un factor importante en la satisfacción del cliente y en la competitividad de una organización. En este marco, la teoría de colas es una herramienta de Investigación de Operaciones que se encarga de modelar sistemas para el manejo eficiente de las líneas de espera. Utiliza los modelos de colas para representar los tipos de sistemas de líneas de espera (sistemas que involucran colas de algún tipo) que surgen en la práctica, y son muy útiles debido a que permiten encontrar un balance adecuado entre el costo del servicio y la cantidad de espera, lo cual genera beneficios tanto para la organización como los clientes (Chingaté Ávila, 2012).
Muchos problemas prácticos de líneas de espera que ocurren en sistemas de servicio de producción y operaciones tienen características como las descriptas en la literatura y pueden usarse alguno de los modelos de colas existentes. Sin embargo, con frecuencia dentro de un análisis, están presentes variaciones de este caso específico y los cálculos de las fórmulas matemáticas resultantes son un tanto más complicadas que las de los modelos tradicionales, y muchas aplicaciones reales de las colas son demasiado complicadas para modelarse analíticamente. Cuando así sucede, generalmente se recurre a la simulación por computadora.
La simulación, es una técnica donde se utilizan números aleatorios para obtener inferencias acerca de las distribuciones de probabilidad (como llegadas y servicios). Con este método, muchas horas, días o meses de datos se pueden desarrollar en unos cuantos segundos usando una computadora. Esto permite analizar factores controlables, como agregar otro canal de servicio sin que esto suceda en realidad de forma física. Básicamente, siempre que un modelo de colas estándar analítico proporcione tan solo una aproximación deficiente del sistema de servicio real, es sensato desarrollar un modelo de simulaciones en su lugar (Render, Stair, & Hanna, 2012).
3. Metodología y desarrollo
Se realizó un estudio cuantitativo, descriptivo de corte transversal. La población objetivo fueron todos los afiliados que utilizaron los servicios de la empresa durante el horario de atención de esta (de lunes a viernes de 7:00 a 21:00 hs.) durante el mes de noviembre de 2019. La investigación se realizó dentro del marco de la Maestría en Administración perteneciente a la facultad de Ciencias Económicas de la Universidad Nacional de Tucumán. Dentro de las consideraciones éticas, se solicitó por escrito autorización al director de la empresa, explicándole detalladamente el trabajo a realizar. Este, por su parte, solicitó mantener el anonimato de la empresa y firmar una nota de confidencialidad de los datos, lo cual fue llevado a cabo tanto por los autores del trabajo.
Debido a que el proceso de atención al cliente no cumplía con los supuestos para poder utilizar los modelos matemáticos conocidos, se procedió a la simulación por computadora, detallándose a continuación cada una de las fases del clico de vida de un proyecto de simulación y las tareas realizadas en cada uno (Guasch, Ángel Piera, & Casanovas, 2016).
Formulación del problema
Se pretenden resolver las siguientes preguntas como objetivos del proyecto de simulación:
· ¿Los tiempos de espera se pueden reducir?
· ¿Hay una correcta asignación de recursos al proceso de atención al cliente?
· ¿Existen alternativas para mejorar este proceso?
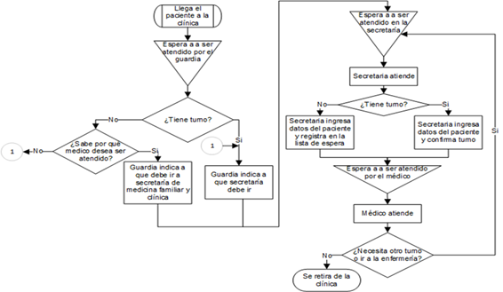
El proceso de atención al cliente
A continuación, en la Figura 1, se muestra el diagrama de flujo del proceso de atención al cliente de la clínica:
Figura 1. Diagrama de flujo del proceso de atención al cliente. Fuente: Elaboración propia.
Diseño del modelo conceptual
Para el diseño del modelo conceptual de la simulación se eligió el de Redes de Petri (RdP) ya que, entre los distintos formalismos para describir el modelo conceptual, este puede beneficiarse de todas las ventajas del desarrollo modular. Permiten representar de forma natural un modelo de eventos discretos (Huayna, Cortez, & Vega, 2009), y aunque no es el único formalismo que maneja eventos y actividades, es el único que representa formalmente el paralelismo y la sincronización (Silva & Valette, 1989). Además de los aspectos formales de las RdP, estas poseen una gran documentación y respaldo basado en su uso en diferentes trabajos de investigación tanto en el modelado de sistemas de eventos discretos: (Torres Polonio, 2018) (Medina, Seck Tuoh Mora, & Hernández Romero, 2013), como en el modelado concreto de procesos de atención al cliente: (Causado-Rodriguez, Charris, & Guerrero, 2019) y específicamente de procesos de atención al cliente en sistemas de salud: (Ceballos, Betancur Villegas, & Betancur Villegas, 2014).
El diseño del modelo incluye un análisis conceptual básico en el cual es necesario hacer suposiciones y simplificaciones (Eppen, Gould, Schmidt, Moore, & Weatherford, 2000). Se realizaron las siguientes suposiciones y decisiones:
· Se hace la suposición que el paciente pide siempre los turnos por teléfono.
· Se decidió no incluir enfermería en el modelado ya que aporta menos del 10% de los turnos asignados a los pacientes y el aumento de complejidad en el modelo no justifica su inclusión.
Durante el proceso de modelado conceptual, se realizaron diferentes modelos, partiendo de un modelo simple, siguiendo por modelos intermedios más complejos, hasta llegar al modelo definitivo del proceso. La Figura 2 muestra la RdP definitiva del proceso de atención al cliente del centro médico con el total de secretarias y médicos disponibles.
Figura 2. RdP definitiva del proceso de atención al cliente. Fuente: Elaboración propia.
Recogida y tratamiento de los datos
Los datos para la elaboración del proyecto de simulación fueron obtenidos de diferentes formas, a saber:
· Documentación escrita de la empresa.
· Datos obtenidos a partir del sistema informático.
· Observación de tareas.
· Entrevistas con expertos.
Como se mencionó anteriormente, los datos obtenidos por medio del sistema informático se corresponden al mes de noviembre de 2019. Ello es debido a que era el mes más próximo (sin considerar la pandemia) al presente, en el cual, según la coordinadora médica de la clínica, el flujo de pacientes y asistencia de médicos era normal, debido a que entre los meses de diciembre y febrero por causa de las fiestas de fin de año y las vacaciones, hay disminución tanto de pacientes como de médicos en la clínica.
En función de los datos del sistema se pudo obtener la información detallada en las Tabla 1, 2 y 3.
| 
   Especialidad  | 
  
   Pacientes atendidos  | 
  
   % pacientes atendidos  | 
  
   % acumulado pacientes atendidos  | 
 
| 
   Medicina Familiar y clínica médica  | 
  
   1711  | 
  
   19,58%  | 
  
   19,58%  | 
 
| 
   Pediatría  | 
  
   1348  | 
  
   15,43%  | 
  
   35,00%  | 
 
| 
   Traumatología, ortopedia y dolor  | 
  
   919  | 
  
   10,52%  | 
  
   45,52%  | 
 
| 
   Cardiología  | 
  
   866  | 
  
   9,91%  | 
  
   55,43%  | 
 
| 
   Cirugía  | 
  
   680  | 
  
   7,78%  | 
  
   63,21%  | 
 
| 
   Ginecología y obstetricia  | 
  
   634  | 
  
   7,25%  | 
  
   70,47%  | 
 
| 
   Gastroenterología  | 
  
   328  | 
  
   3,75%  | 
  
   74,22%  | 
 
| 
   Endocrinología  | 
  
   327  | 
  
   3,74%  | 
  
   77,96%  | 
 
| 
   Dermatología  | 
  
   296  | 
  
   3,39%  | 
  
   81,35%  | 
 
| 
   Otorrinolaringología  | 
  
   287  | 
  
   3,28%  | 
  
   84,63%  | 
 
| 
   Urología y proctología  | 
  
   253  | 
  
   2,90%  | 
  
   87,53%  | 
 
| 
   Neurología  | 
  
   240  | 
  
   2,75%  | 
  
   90,27%  | 
 
| 
   Neumonología  | 
  
   225  | 
  
   2,57%  | 
  
   92,85%  | 
 
| 
   Reumatología  | 
  
   149  | 
  
   1,71%  | 
  
   94,55%  | 
 
| 
   Nutrición  | 
  
   111  | 
  
   1,27%  | 
  
   95,82%  | 
 
| 
   Flebología  | 
  
   93  | 
  
   1,06%  | 
  
   96,89%  | 
 
| 
   Oncología  | 
  
   87  | 
  
   1,00%  | 
  
   97,88%  | 
 
| 
   Infectología  | 
  
   85  | 
  
   0,97%  | 
  
   98,86%  | 
 
| 
   Nefrología  | 
  
   63  | 
  
   0,72%  | 
  
   99,58%  | 
 
| 
   Fonoaudiología  | 
  
   37  | 
  
   0,42%  | 
  
   100,00%  | 
 
| 
   Total  | 
  
   8739  | 
  
   100%  | 
  
   
  | 
 
Tabla 1. Cantidad de pacientes atendidos por especialidad en el mes de noviembre de 2019 ordenados de mayor a menor frecuencia absoluta. Fuente: Elaboración propia.
La Tabla 1 muestra la distribución del número de pacientes atendidos (turnos + demanda espontánea) según especialidad ordenados de mayor a menor número de pacientes atendidos, pudiéndose observar que las 9 primeras especialidades (coloreadas en celeste) agrupan más del 80% del total de los pacientes atendidos en el mes (ranking de Pareto), siendo las que se usaron para el modelado de la clínica.
| 
   Secretaría  | 
  
   Médicos Total  | 
  
   Pacientes Total  | 
  
   Especialidad  | 
  
   Médicos x Esp.  | 
  
   Pacientes x Esp.  | 
 
| 
   Secretaría 1  | 
  
   17%  | 
  
   13%  | 
  
   Traumatología, ortopedia y dolor  | 
  
   100%  | 
  
   100%  | 
 
| 
   Secretaría 2  | 
  
   20%  | 
  
   19%  | 
  
   Pediatría  | 
  
   100%  | 
  
   100%  | 
 
| 
   Secretaría 3  | 
  
   17%  | 
  
   10%  | 
  
   Cirugía  | 
  
   100%  | 
  
   100%  | 
 
| 
   Secretaría 4  | 
  
   25%  | 
  
   33%  | 
  
   Medicina Familiar y clínica médica  | 
  
   59%  | 
  
   73%  | 
 
| 
   Ginecología y obstetricia  | 
  
   41%  | 
  
   27%  | 
 |||
| 
   Secretaría 5  | 
  
   21%  | 
  
   25%  | 
  
   Cardiología  | 
  
   32%  | 
  
   48%  | 
 
| 
   Gastroenterología  | 
  
   32%  | 
  
   20%  | 
 |||
| 
   Endocrinología  | 
  
   26%  | 
  
   16%  | 
 |||
| 
   Dermatología  | 
  
   10%  | 
  
   16%  | 
 
Tabla 2. Distribución de porcentaje de médicos y pacientes por Secretaría y especialidad médica. Fuente: Elaboración propia.
La Tabla 2 muestra la distribución de médicos y pacientes por Secretaría y especialidad médica y la Tabla 3 muestra la distribución de médicos de cada especialidad en los consultorios de cada secretaría y el porcentaje de pacientes atendidos en cada uno.
| 
   Secretaría  | 
  
   Consultorio  | 
  
   Especialidad  | 
  
   % de pacientes x consultorio  | 
 
| 
   Secretaría 1  | 
  
   1  | 
  
   Traumatología, ortopedia y dolor  | 
  
   33,33%  | 
 
| 
   2  | 
  
   Traumatología, ortopedia y dolor  | 
  
   33,33%  | 
 |
| 
   3  | 
  
   Traumatología, ortopedia y dolor  | 
  
   33,33%  | 
 |
| 
   Secretaría 2  | 
  
   4  | 
  
   Pediatría  | 
  
   20,00%  | 
 
| 
   5  | 
  
   Pediatría  | 
  
   20,00%  | 
 |
| 
   6  | 
  
   Pediatría  | 
  
   20,00%  | 
 |
| 
   7  | 
  
   Pediatría  | 
  
   20,00%  | 
 |
| 
   8  | 
  
   Pediatría  | 
  
   20,00%  | 
 |
| 
   Secretaría 3  | 
  
   9  | 
  
   Cirugía  | 
  
   20,00%  | 
 
| 
   10  | 
  
   Cirugía  | 
  
   20,00%  | 
 |
| 
   11  | 
  
   Cirugía  | 
  
   20,00%  | 
 |
| 
   12  | 
  
   Cirugía  | 
  
   20,00%  | 
 |
| 
   13  | 
  
   Cirugía  | 
  
   20,00%  | 
 |
| 
   Secretaría 4  | 
  
   14  | 
  
   Medicina Familiar y clínica médica  | 
  
   24,33%  | 
 
| 
   15  | 
  
   Medicina Familiar y clínica médica  | 
  
   24,33%  | 
 |
| 
   16  | 
  
   Medicina Familiar y clínica médica  | 
  
   24,33%  | 
 |
| 
   17  | 
  
   Ginecología y obstetricia  | 
  
   13,50%  | 
 |
| 
   18  | 
  
   Ginecología y obstetricia  | 
  
   13,50%  | 
 |
| 
   Secretaría 5  | 
  
   19  | 
  
   Cardiología  | 
  
   24,00%  | 
 
| 
   20  | 
  
   Cardiología  | 
  
   24,00%  | 
 |
| 
   21  | 
  
   Gastroenterología  | 
  
   10,00%  | 
 |
| 
   22  | 
  
   Gastroenterología  | 
  
   10,00%  | 
 |
| 
   23  | 
  
   Endocrinología / Dermatología  | 
  
   32,00%  | 
 
Tabla 3. Distribución de médicos de cada especialidad en los consultorios de cada secretaría y el porcentaje de pacientes atendidos en cada uno. Fuente: Elaboración propia.
El sistema de información de la clínica no registra el momento en el que el paciente ingresa a la misma, el tiempo de atención por el guardia de seguridad ni el tiempo de atención de las secretarias. Por eso no se cuenta con información para inferir como es la llegada de los pacientes, el tiempo de servicio del guardia ni de las secretarias, por lo que se los supone como se muestra a continuación:
1) Llegada de pacientes a la clínica: los pacientes no llegan solamente por demanda espontánea sino que tienen un turno previamente asignado en un promedio del 85% de los casos. Debido a esta particularidad, se procedió a generar para la simulación una separación de la llegada de los pacientes con y sin turno.
a Llegada de pacientes con turno (Tt): se supuso un tiempo de llegada entre pacientes constante debido a que los mismos llegan con turno previamente asignado. Se calculó usando los datos del sistema informático, la cantidad de días hábiles del mes de noviembre y las horas por día que atiende la clínica. De esto se desprende que:
b Llegada de
pacientes sin turno (Ts): se siguió el mismo razonamiento pero en este caso,
para la llegada espontánea se utilizó la distribución teórica exponencial  (Render, 2012) con
el cálculo de parámetros usando información histórica.
Reemplazando
este valor de  en la fórmula
general de la función exponencial, se determinó que la llegada de pacientes sin
turno a la clínica sigue la siguiente distribución de probabilidad: 
2) Tiempo
de atención del guardia: se utilizó una distribución exponencial y como no se
dispone del valor , apelando al uso de
la probabilidad subjetiva (Render, 2012), se consultó con la coordinadora
administrativa el tiempo aproximado de atención al público por el guardia de
seguridad, a lo que respondió que “en promedio es de aproximadamente 30
segundos”. Por lo que se decidió usar este valor para reemplazar 
 de
la fórmula general y concluir que el tiempo de atención de pacientes por el
guardia de seguridad siguiente la siguiente distribución de probabilidad: 
3) Tiempo de atención de las secretarias: mediante la observación in situ, se registraron de forma manual los tiempos de atención de las secretarias. Luego, usando estos valores y el software Oracle Crystal Ball, se realizaron pruebas de ajuste de los datos a diferentes distribuciones de probabilidades, usando como criterio de selección el estadístico de Anderson-Darling (Guisande González, y otros, 2006). En este caso, la distribución se ajustó a una distribución Beta (ver Figura 3) con los siguientes parámetros:
· α = 1,4237
· β = 1,4171
· Mínimo = 0,89
· Máximo = 3,96
· Bondad del ajuste (coeficiente de Anderson-Darling) = 0,3135
Figura 3. Distribución de probabilidad Beta del tiempo de atención de las secretarias. Fuente: Elaboración propia.
La mayor dificultad para llevar a cabo la determinación de los tiempos de atención de los médicos fue que el sistema informático de la clínica no posee ningún informe que brinde explícitamente información sobre los horarios reales de atención (solo el de los turnos asignados) o tiempos de atención de los médicos. Por lo que, para poder determinar los tiempos de atención, se debió tener como referencia el horario de la actualización de la historia clínica (HC) del paciente, teniendo que realizar la diferencia de horarios entre dos pacientes consecutivos. El uso de esta metodología tuvo como desventaja la pérdida de muestras debido a la imposibilidad de calcular el tiempo de atención del primer paciente, y de un paciente cualquiera si el que el del turno anterior no asistía. En la Figura 4 se puede observar que de los 7 pacientes que solicitaron turno, solo 5 asistieron (2 ausentes). De aquí se desprende que como máximo, se podría tener 5 horarios de actualización de HC, pero debido a Paciente Nº 2 y Paciente Nº 5 no tienen un paciente inmediatamente anterior, no es posible calcular este tiempo, reduciéndose el número de muestras a 3.
Una vez obtenidos los tiempos de atención de los médicos de cada especialidad, se procedió a calcular la distribución de probabilidad de cada especialidad médica de igual forma que se hizo con las secretarias.
Por cuestiones de espacio, solo se muestra la información inferida para Medicina Familiar y Clínica Médica (ver Figura 5).
Figura 4. Esquema de la pantalla de turnos del sistema de la clínica. Fuente: Elaboración propia.
Figura 5. Distribución de probabilidad del tiempo de atención de los médicos de medicina familiar y clínica médica. Fuente: Elaboración propia.
Construcción del modelo
Para la construcción del modelo se utilizó la aplicación “Arena Simulator Software v14.00”. Se decidió usar este simulador ya que es uno de los más usados para la simulación de filas de espera, cuenta con documentación oficial de acceso libre, gran cantidad de tutoriales realizados por expertos en la herramienta y un abanico de funciones, variables e informes acordes a lo que se necesita en este trabajo.
La Figura 6 muestra el modelo de simulación de la clínica. Para la distribución de los pacientes por las secretarías y de las especialidades en los consultorios se utilizó la información mostrada previamente en las Tabla 2 y 3.
Experimentación con el modelo
Las medidas de desempeño del sistema que se tuvieron en cuenta para la experimentación con el modelo fueron:
· : longitud
media de la cola en cada proceso servidor (guardia, secretaria y médico).
· : tiempo
medio de espera en la cola en cada proceso servidor (guardia, secretaria y
médico).
· : tiempo
medio de servicio de cada proceso servidor (guardia, secretaria y médico).
· : tiempo medio de
espera en todo el sistema (clínica).
· :
tiempo medio dentro del sistema (clínica).
Los resultados promedios de las medidas de desempeño luego de diez corridas de la simulación del modelo de la clínica son los que se detallan a continuación:
· = 35,3068 [min].
·  =
62,0137 [min].
· Pacientes atendidos = 366.
Además, las Tabla 4, 5 y 6 muestra los valores de las medidas de desempeño del guardia, las secretarias y los médicos.
| 
   Guardia  | 
  
   
  | 
  
   
  | 
  
   
  | 
 
| 
   Guardia  | 
  
   0,0209  | 
  
   0,0464  | 
  
   0,4933  | 
 
Tabla 4. Valores de las medidas de desempeño del guardia. Fuente: Elaboración propia.
| 
   Secretaría  | 
  
   
  | 
  
   
  | 
  
   
  | 
 
| 
   Secretaría 1  | 
  
   0,0069  | 
  
   0,1140  | 
  
   2,4259  | 
 
| 
   Secretaría 2  | 
  
   0,0204  | 
  
   0,2455  | 
  
   2,4578  | 
 
| 
   Secretaría 3  | 
  
   0,0028  | 
  
   0,0580  | 
  
   2,3978  | 
 
| 
   Secretaría 4  | 
  
   0,0690  | 
  
   0,4637  | 
  
   2,4253  | 
 
| 
   Secretaría 5  | 
  
   0,0356  | 
  
   0,3063  | 
  
   2,3869  | 
 
Tabla 5. Valores de las medidas de desempeño de las cinco secretarias. Fuente: Elaboración propia.
| 
   Consultorio  | 
  
   
  | 
  
   
  | 
  
   
  | 
 
| 
   Cardiología 1  | 
  
   3,1327  | 
  
   99,9600  | 
  
   37,9112  | 
 
| 
   Cardiología 2  | 
  
   3,3697  | 
  
   110,2700  | 
  
   38,0190  | 
 
| 
   Cirugía 1  | 
  
   0,0026  | 
  
   0,2525  | 
  
   10,3100  | 
 
| 
   Cirugía 2  | 
  
   0,0033  | 
  
   0,3172  | 
  
   10,6978  | 
 
| 
   Cirugía 3  | 
  
   0,0027  | 
  
   0,2901  | 
  
   10,6555  | 
 
| 
   Cirugía 4  | 
  
   0,0047  | 
  
   0,4722  | 
  
   11,0094  | 
 
| 
   Cirugía 5  | 
  
   0,0077  | 
  
   0,6125  | 
  
   10,0839  | 
 
| 
   Endocrinología/Dermatología  | 
  
   1,7922  | 
  
   40,5574  | 
  
   22,3967  | 
 
| 
   Gastroenterología 1  | 
  
   0,1897  | 
  
   14,3811  | 
  
   38,2876  | 
 
| 
   Gastroenterología 2  | 
  
   0,1570  | 
  
   12,8306  | 
  
   38,5967  | 
 
| 
   Ginecoobstetricia 1  | 
  
   1,0610  | 
  
   47,6942  | 
  
   38,1942  | 
 
| 
   Ginecoobstetricia 2  | 
  
   0,9251  | 
  
   43,8990  | 
  
   38,6117  | 
 
| 
   Medicina Familiar 1  | 
  
   1,9550  | 
  
   46,1493  | 
  
   24,3138  | 
 
| 
   Medicina Familiar 2  | 
  
   1,4624  | 
  
   42,0960  | 
  
   24,5462  | 
 
| 
   Medicina Familiar 3  | 
  
   3,1967  | 
  
   78,2702  | 
  
   24,8467  | 
 
| 
   Pediatría 1  | 
  
   0,0555  | 
  
   2,7966  | 
  
   15,0800  | 
 
| 
   Pediatría 2  | 
  
   0,0406  | 
  
   2,1910  | 
  
   13,7541  | 
 
| 
   Pediatría 3  | 
  
   0,0384  | 
  
   2,2577  | 
  
   13,5778  | 
 
| 
   Pediatría 4  | 
  
   0,0335  | 
  
   1,7350  | 
  
   13,7820  | 
 
| 
   Pediatría 5  | 
  
   0,0522  | 
  
   3,1780  | 
  
   14,7765  | 
 
| 
   Traumatología 1  | 
  
   0,1790  | 
  
   8,3203  | 
  
   20,9905  | 
 
| 
   Traumatología 2  | 
  
   0,1756  | 
  
   7,8773  | 
  
   21,6952  | 
 
| 
   Traumatología 3  | 
  
   0,2139  | 
  
   9,3290  | 
  
   20,8737  | 
 
Tabla 6. Valores de las medidas de desempeño de los veintitrés consultorios médicos. Fuente: Elaboración propia.
Figura 6. Imagen del prototipo final del modelo de simulación de la clínica. Fuente: Elaboración propia.
Como meta de la experimentación con el modelo de la clínica, se intentó que los tiempos de atención de los médicos no superen en promedio los 30 minutos, buscando respetar la Ley 26.361 (2008) de Defensa al Consumidor.
Como una Modificación Nº 1 para una posible mejora en el sistema, se decidió unificar las cinco secretarías en una sola donde trabajen las cinco secretarias y se corrió nuevamente la simulación, no llegando a los resultados esperados.
Como segunda modificación, se decidió quitar de la Modificación Nº 1, al guardia de seguridad de la entrada con su función de recepcionista, sin obtener mejoras significativas.
Analizando los resultados de las experimentaciones anteriores, se determinó que tanto el guardia como las secretarias no tienen una influencia significativa sobre los tiempos de espera del paciente.
En base a lo mencionado anteriormente, como tercer cambio para una posible mejora en el sistema, se decidió modificar el número de médicos de algunas especialidades sobre el modelo original.
Luego de múltiples combinaciones de número de médicos de cada especialidad, se llegó a un resultado satisfactorio. El antes y el después se muestran en la Tabla 7.
| 
   Sec.  | 
  
   Cons.  | 
  
   Especialidad antes  | 
  
   Especialidad después  | 
 
| 
   Sec. 1  | 
  
   1  | 
  
   Traumatología, ortopedia y dolor  | 
  
   Cirugía  | 
 
| 
   2  | 
  
   Traumatología, ortopedia y dolor  | 
  
   Pediatría  | 
 |
| 
   3  | 
  
   Traumatología, ortopedia y dolor  | 
  
   Pediatría  | 
 |
| 
   Sec. 2  | 
  
   4  | 
  
   Pediatría  | 
  
   Cardiología  | 
 
| 
   5  | 
  
   Pediatría  | 
  
   Cardiología  | 
 |
| 
   6  | 
  
   Pediatría  | 
  
   Cardiología  | 
 |
| 
   7  | 
  
   Pediatría  | 
  
   Cardiología  | 
 |
| 
   8  | 
  
   Pediatría  | 
  
   Cardiología  | 
 |
| 
   Sec. 3  | 
  
   9  | 
  
   Cirugía  | 
  
   Medicina fliar. y clínica médica  | 
 
| 
   10  | 
  
   Cirugía  | 
  
   Medicina fliar. y clínica médica  | 
 |
| 
   11  | 
  
   Cirugía  | 
  
   Medicina fliar. y clínica médica  | 
 |
| 
   12  | 
  
   Cirugía  | 
  
   Medicina fliar. y clínica médica  | 
 |
| 
   13  | 
  
   Cirugía  | 
  
   Medicina fliar. y clínica médica  | 
 |
| 
   Sec. 4  | 
  
   14  | 
  
   Medicina fliar. y clínica médica  | 
  
   Ginecología y obstetricia  | 
 
| 
   15  | 
  
   Medicina fliar. y clínica médica  | 
  
   Ginecología y obstetricia  | 
 |
| 
   16  | 
  
   Medicina fliar. y clínica médica  | 
  
   Ginecología y obstetricia  | 
 |
| 
   17  | 
  
   Ginecología y obstetricia  | 
  
   Endocrinología / Dermatología  | 
 |
| 
   18  | 
  
   Ginecología y obstetricia  | 
  
   Endocrinología / Dermatología  | 
 |
| 
   Sec. 5  | 
  
   19  | 
  
   Cardiología  | 
  
   Traumatología, ortopedia y dolor  | 
 
| 
   20  | 
  
   Cardiología  | 
  
   Traumatología, ortopedia y dolor  | 
 |
| 
   21  | 
  
   Gastroenterología  | 
  
   Traumatología, ortopedia y dolor  | 
 |
| 
   22  | 
  
   Gastroenterología  | 
  
   Gastroenterología  | 
 |
| 
   23  | 
  
   Endocrinología / Dermatología  | 
  
   Gastroenterología  | 
 
Tabla 7. Distribución de médicos de cada especialidad en los consultorios de cada secretaría antes y después de los cambios realizados. Fuente: Elaboración propia.
Una vez reorganizadas las especialidades en los consultorios de las secretarías, se procedió a recalcular los porcentajes de pacientes de la Tabla 2, observándose los resultados en la Tabla 8, y en base a esta última, se construyó la Tabla 9, la cual muestra la distribución de médicos de cada especialidad en los consultorios de cada secretaría y el porcentaje de pacientes atendidos en cada uno.
| 
   Secretaría  | 
  
   Pacientes Total  | 
  
   Especialidad  | 
  
   Pacientes x Esp.  | 
 
| 
   Secretaría 1  | 
  
   28%  | 
  
   Cirugía  | 
  
   36%  | 
 
| 
   Pediatría  | 
  
   64%  | 
 ||
| 
   Secretaría 2  | 
  
   12%  | 
  
   Cardiología  | 
  
   100%  | 
 
| 
   Secretaría 3  | 
  
   24%  | 
  
   Medicina Familiar y clínica médica  | 
  
   100%  | 
 
| 
   Secretaría 4  | 
  
   18%  | 
  
   Ginecología y obstetricia  | 
  
   50%  | 
 
| 
   Endocrinología / Dermatología  | 
  
   50%  | 
 ||
| 
   Secretaría 5  | 
  
   18%  | 
  
   Traumatología, ortopedia y dolor  | 
  
   72%  | 
 
| 
   Gastroenterología  | 
  
   28%  | 
 
Tabla 8. Distribución de porcentaje de médicos y pacientes por Secretaría y especialidad médica. Fuente: Elaboración propia.
| 
   Secretaría  | 
  
   Consultorio  | 
  
   Especialidad  | 
  
   % de pacientes x consultorio  | 
 
| 
   Secretaría 1  | 
  
   1  | 
  
   Cirugía  | 
  
   36%  | 
 
| 
   2  | 
  
   Pediatría  | 
  
   32%  | 
 |
| 
   3  | 
  
   Pediatría  | 
  
   32%  | 
 |
| 
   Secretaría 2  | 
  
   4  | 
  
   Cardiología  | 
  
   20%  | 
 
| 
   5  | 
  
   Cardiología  | 
  
   20%  | 
 |
| 
   6  | 
  
   Cardiología  | 
  
   20%  | 
 |
| 
   7  | 
  
   Cardiología  | 
  
   20%  | 
 |
| 
   8  | 
  
   Cardiología  | 
  
   20%  | 
 |
| 
   Secretaría 3  | 
  
   9  | 
  
   Medicina Familiar y clínica médica  | 
  
   20%  | 
 
| 
   10  | 
  
   Medicina Familiar y clínica médica  | 
  
   20%  | 
 |
| 
   11  | 
  
   Medicina Familiar y clínica médica  | 
  
   20%  | 
 |
| 
   12  | 
  
   Medicina Familiar y clínica médica  | 
  
   20%  | 
 |
| 
   13  | 
  
   Medicina Familiar y clínica médica  | 
  
   20%  | 
 |
| 
   Secretaría 4  | 
  
   14  | 
  
   Ginecología y obstetricia  | 
  
   17%  | 
 
| 
   15  | 
  
   Ginecología y obstetricia  | 
  
   17%  | 
 |
| 
   16  | 
  
   Ginecología y obstetricia  | 
  
   17%  | 
 |
| 
   17  | 
  
   Endocrinología / Dermatología  | 
  
   25%  | 
 |
| 
   18  | 
  
   Endocrinología / Dermatología  | 
  
   25%  | 
 |
| 
   Secretaría 5  | 
  
   19  | 
  
   Traumatología, ortopedia y dolor  | 
  
   24%  | 
 
| 
   20  | 
  
   Traumatología, ortopedia y dolor  | 
  
   24%  | 
 |
| 
   21  | 
  
   Traumatología, ortopedia y dolor  | 
  
   24%  | 
 |
| 
   22  | 
  
   Gastroenterología  | 
  
   14%  | 
 |
| 
   23  | 
  
   Gastroenterología  | 
  
   14%  | 
 
Tabla 9. Distribución de médicos de cada especialidad en los consultorios de cada secretaría y el porcentaje de pacientes atendidos en cada uno. Fuente: Elaboración propia.
Los resultados promedios de las medidas de desempeño luego de diez corridas de la simulación de la tercera modificación del modelo de la clínica son los que se detallan a continuación:
·    =
12,7648 [min].
·     =
39,7288 [min].
· Pacientes atendidos = 382.
Las Tabla 10, 11 y 12 muestran los valores de las medidas de desempeño del guardia, las secretarias y los médicos.
| 
   Guardia  | 
  
   
  | 
  
   
  | 
  
   
  | 
 
| 
   Guardia  | 
  
   0,0232  | 
  
   0,0493  | 
  
   0,4927  | 
 
Tabla 10. Valores de las medidas de desempeño del guardia. Fuente: Elaboración propia.
| 
   Secretaría  | 
  
   
  | 
  
   
  | 
  
   
  | 
 
| 
   Secretaría 1  | 
  
   0,0442  | 
  
   0,3457  | 
  
   2,4475  | 
 
| 
   Secretaría 2  | 
  
   0,0060  | 
  
   0,1079  | 
  
   2,4149  | 
 
| 
   Secretaría 3  | 
  
   0,0370  | 
  
   0,3242  | 
  
   2,4292  | 
 
| 
   Secretaría 4  | 
  
   0,0144  | 
  
   0,1664  | 
  
   2,4178  | 
 
| 
   Secretaría 5  | 
  
   0,0173  | 
  
   0,2011  | 
  
   2,4506  | 
 
Tabla 11. Valores de las medidas de desempeño de las cinco secretarias. Fuente: Elaboración propia.
| 
   Consultorio  | 
  
   
  | 
  
   
  | 
  
   
  | 
 
| 
   Cardiología 1  | 
  
   0,2853  | 
  
   17,1933  | 
  
   37,4091  | 
 
| 
   Cardiología 2  | 
  
   0,2295  | 
  
   16,0500  | 
  
   38,3875  | 
 
| 
   Cardiología 3  | 
  
   0,2063  | 
  
   12,6411  | 
  
   38,7178  | 
 
| 
   Cardiología 4  | 
  
   0,0839  | 
  
   8,4151  | 
  
   37,8310  | 
 
| 
   Cardiología 5  | 
  
   0,1376  | 
  
   11,6819  | 
  
   38,6244  | 
 
| 
   Cirugía 1  | 
  
   0,1605  | 
  
   3,5917  | 
  
   10,6124  | 
 
| 
   Endocrinología / Dermatología 1  | 
  
   0,2124  | 
  
   8,7651  | 
  
   22,2366  | 
 
| 
   Endocrinología / Dermatología 2  | 
  
   0,1266  | 
  
   6,3078  | 
  
   21,6493  | 
 
| 
   Gastroenterología 1  | 
  
   0,1934  | 
  
   13,8000  | 
  
   37,2136  | 
 
| 
   Gastroenterología 2  | 
  
   0,1324  | 
  
   10,9354  | 
  
   36,9434  | 
 
| 
   Ginecoobstetricia 1  | 
  
   0,1418  | 
  
   9,8127  | 
  
   37,6301  | 
 
| 
   Ginecoobstetricia 2  | 
  
   0,4703  | 
  
   26,4598  | 
  
   36,6664  | 
 
| 
   Ginecoobstetricia 3  | 
  
   0,2353  | 
  
   14,6549  | 
  
   39,5350  | 
 
| 
   Medicina Fliar. y clínica médica 1  | 
  
   0,3844  | 
  
   13,7672  | 
  
   23,7186  | 
 
| 
   Medicina Fliar. y clínica médica 2  | 
  
   0,4649  | 
  
   16,5907  | 
  
   24,2289  | 
 
| 
   Medicina Fliar. y clínica médica 4  | 
  
   0,3592  | 
  
   15,1521  | 
  
   24,6919  | 
 
| 
   Medicina Fliar. y clínica médica 4  | 
  
   0,2512  | 
  
   11,4299  | 
  
   24,5536  | 
 
| 
   Medicina Fliar. y clínica médica 5  | 
  
   0,2751  | 
  
   13,5239  | 
  
   24,8753  | 
 
| 
   Pediatría 1  | 
  
   0,4296  | 
  
   10,2086  | 
  
   13,8448  | 
 
| 
   Pediatría 2  | 
  
   0,5489  | 
  
   12,7355  | 
  
   14,1744  | 
 
| 
   Traumatología 1  | 
  
   0,1010  | 
  
   5,5854  | 
  
   20,5192  | 
 
| 
   Traumatología 2  | 
  
   0,1666  | 
  
   6,8851  | 
  
   19,7676  | 
 
| 
   Traumatología 3  | 
  
   0,2656  | 
  
   10,9937  | 
  
   20,3897  | 
 
Tabla 12. Valores de las medidas de desempeño de los veintitrés consultorios médicos. Fuente: Elaboración propia.
Como se puede observar en la Tabla 12, todos los tiempos de espera para los consultorios médicos son menores a 30 minutos, por lo que se puede decir que se llegó al objetivo planteado para la optimización de los tiempos de espera, dándose por concluida la experimentación con el modelo de simulación por computadora.
4. Conclusiones
Los conceptos e instrumentos de la administración de operaciones han sido un elemento medular para el incremento de la productividad que han registrado las empresas, y dentro de estos, la gestión de la espera en una empresa de servicios es fundamental, teniendo un efecto inmediato y directo en el cliente ya que es a él quien afecta el tiempo demandado, la naturaleza del servicio y la calidad percibida del mismo. Para poder llevar a cabo correctamente una gestión de la espera, los modelos de una línea de espera representan un estupendo instrumento matemático para analizar muchas situaciones que son comunes en los servicios (Chase, Jacobs, & Aquilano, 2009).
En este trabajo se utilizó la simulación por computadora para analizar la espera en el proceso de atención al cliente de la clínica objeto de la tesis. Para ello, se recorrieron todas las fases del ciclo de vida de un proyecto de simulación, utilizando el modelo de Redes de Petri para el diseño de un modelo conceptual. El uso de este formalismo matemático permitió obtener un modelo gráfico, comprensible y fácilmente escalable, útil para el uso de una metodología de prototipado evolutivo del modelo de la clínica.
Se realizó una larga y ardua tarea de recolección de información en donde se solicitó documentación escrita de la clínica, se tuvieron entrevistas con los encargados, se realizó observación de tareas y se recolectó información del sistema informático. Como punto para destacar de esta actividad vale comentar la poca documentación sobre los procesos con la que contaba la empresa y que la utilización de un sistema informático enlatado no permitió una eficiente y completa recolección de datos sobre los pacientes, turnos y médicos.
Esta misma deficiencia en los sistemas de registro de datos de la clínica trajo aparejadas las siguientes dificultades en los elementos necesarios para un correcto modelado:
· Llegada de pacientes a la clínica: al no contar con un turnero electrónico o sistema digital que registre la llegada de los pacientes, se tuvo que apelar a la estimación de una distribución de probabilidad teórica con el cálculo de sus parámetros usando información histórica agregada (por ejemplo: total de pacientes atendidos en el mes). En este punto vale destacar que se tuvo una doble complejidad al tener que simular los pacientes que llegan con turno previamente asignado a los que llegan por demanda espontánea.
· Atención del guardia: nuevamente, al no contar con información sobre la atención del guardia, se tuvo que apelar a una distribución de probabilidad teórica, con el cálculo de los parámetros apelando a la probabilidad subjetiva entrevistando a expertos.
· Atención de las secretarias: en este caso, no hubo inconvenientes al realizar la observación y toma de nota de la realización de tareas habituales de las secretarias.
· Atención de los médicos: este punto fue el más complicado de resolver al no contar con información completa y precisa del sistema informático. En una primera instancia se había solicitado un informe donde se precise información general del paciente y el día y hora del turno (si poseía) y del horario de atención real por parte del médico. Ante la imposibilidad de generar este informe, se procedió a estimar las distribuciones empíricas de probabilidad del tiempo de atención de los médicos según se comentó en el capítulo VI.
· Distribución de los pacientes en las secretarías y consultorios médicos: al no contar con información detallada, se tuvieron que utilizar porcentajes promedios extraídos de la desagregación de informes generales mensuales.
De lo expresado anteriormente se puede concluir, en primer lugar, la dificultad de obtener la información necesaria para realizar un modelo de simulación correcto y así llegar a conclusiones fiables. En segundo lugar, la importancia de un buen sistema de gestión como parte de los activos intangibles de la empresa (Kaplan & Norton, 2016) que permita utilizar los datos almacenados para producir un servicio más eficiente y una mejor asignación de los recursos. Y por último, remarcar los beneficios (mejora de las expectativas de los clientes y optimización sin precedente de las operaciones) de transformar la tecnología de una simple herramienta de apoyo a un arma estratégica (Davenport, 2011).
6. Referencias
Causado-Rodriguez, E., Charris, A., & Guerrero, E. (2019). Mejora Continua Del Servicio Al Cliente Mediante Servqual Y Red De Petri En Un Restaurante De Santa Marta, Colombia. Información Tecnológica, 30(2), 73-84.
Ceballos, F., Betancur Villegas, J. P., & Betancur Villegas, J. D. (2014). Simulación Discreta Aplicada A Los Modelos De Atención En Salud. Investigación E Innovación En Ingenierías, 2(2), 10-14.
Chase, R., Jacobs, R., & Aquilano, N. (2009). Administración De Operaciones. México: Mc Graw-Hill.
Chingaté Ávila, V. M. (2012). Estrategias De Mejoramiento En El Sistema De Líneas De Espera En Bancamía S.A. Empleando Simulación Discreta. Bogotá: Facultad De Ingeniería - Universidad Libre.
Congreso De La Nación Argentina. (2008). Ley 26.361. Modificación De La Ley Nº 24.240 (Defensa Del Consumidor). Disposiciones Complementarias. Buenos Aires, Argentina.
Davenport, T. H. (2011). Competir Mediante El Análisis. Harvard Business Review, 18-28.
Eppen, G., Gould, F., Schmidt, C., Moore, J., & Weatherford, L. (2000). Investigación De Operaciones En La Ciencia Administrativa (Quinta Ed.). México: Prentice-Hall.
Guasch, A., Ángel Piera, M., & Casanovas, J. (2016). Modelado Y Simulación: Aplicación A Procesos Logísticos De Fabricación Y Servicios. España: Universitat Politécnica De Catalunya.
Guisande González, C., Barreiro Felpeto, A., Maneiro Estraviz, I., Riveiro Alarcón, I., Vergara Castaño, A. R., & Vaamonde Liste, A. (2006). Tratamiento De Datos. España: Ediciones Díaz De Santos.
Huayna, A., Cortez, A., & Vega, H. (2009). Aplicación De Las Redes De Petri A La Simulación Discreta De Sistemas. Revista De Ingeniería De Sistemas E Informática, 6(2).
Kaplan, R. S., & Norton, D. P. (2016). El Cuadro De Mando Integral (The Balanced Scoreboard). Grupo Planeta.
Lovelock, C., & Wirtz, J. (2009). Marketing De Servicios. México: Pearson Education.
Maister, D. (2005). The Psychology of Waiting Lines.
Medina, J., Seck Tuoh Mora, J., & Hernández Romero, N. (2013). Aplicación De Redes De Petri En La Modelación De Sistemas De Eventos Discretos. Boletín Científico De Ciencias Básicas E Ingenierías Del ICBI.
Render, B., Stair, R. M., & Hanna, M. E. (2012). Métodos Cuantitativos Para Los Negocios. México D.F.: Pearson.
Schroeder, R. G. (1992). Administración De Operaciones. México D.F.: Mc Graw-Hill.
Silva, M., & Valette, R. (1989). Advances In Petri Nets. Springer.
Torres Polonio, A. (2018). Estudio De Las Redes De Petri En El Modelado Y Simulación De Sistemas De Eventos Discretos. Ecuador: Universidad Estatal De Milagro.