REVISTA DE ADENAG

ISSN 1853-7367

Ejemplar N° 13 – 2023

MODELO DE EVALUACIÓN DE LA MUDEZ ORGANIZACIONAL

ORGANIZATIONAL MUTE EVALUATION MODEL

Una persona con la boca abierta

Descripción generada automáticamente con confianza media

 

 

 

Marcelo Medina Galván mmedina@face.unt.edu.ar

ORCID: 0000-0003-0921-5836

Victoria Corbalán Parada agostinaparada70@gmail.com

ORCID: 0009-0006-5737-8348

Universidad Nacional de Tucumán

Artículo Científico

JEL: M1 – M10

Resumen

Las empresas deben considerar que existen fenómenos organizacionales que, por su propia naturaleza, no son visibles o mensurables naturalmente; sin embargo, también tienen un impacto en su desempeño y perdurabilidad. El silencio organizacional es uno de ellos. Este fenómeno impacta de forma negativa en diversos aspectos como la detección de errores, habilidad de aprendizaje, deterioro de vínculos y relaciones dentro de la organización, la innovación, entre otros. A pesar de ello, no existe un instrumento o modelo estructurado para medirlo que posibilite su detección y posteriormente su eliminación

El objetivo de esta investigación es elaborar un modelo para evaluar la mudez organizacional y proponer analíticas e indicadores compuestos. Para ello, se propone un estudio de caso con enfoque mixto aplicado a una empresa de la industria automotriz ubicada en la provincia de Tucumán mediante un muestreo por conveniencia y en cadena.

Como técnica de recolección de datos cuantitativos se emplean cuestionarios; para los cualitativos se aplican entrevistas, focus groups y observación. Además, las técnicas implementadas para su análisis son la estadística descriptiva y multivariada

Como conclusión, se destaca la importancia de explotar y generar mecanismos sistemáticos de escucha, acompañados de dimensiones culturales consistentes con ello y una gestión organizacional competente

Palabras claves: Mudez organizacional. Analítica de personas. Indicadores compuestos.

Abstract

Companies should consider that there are organizational phenomena that, by their own nature, are not naturally visible or measurable; however, they also have an impact on its performance and durability. Organizational silence is one of them. This phenomenon has a negative impact on various aspects such as error detection, learning ability, deterioration of ties and relationships within the organization, innovation, among others. Despite this, there is no structured instrument or model to measure it that makes it possible to detect it and subsequently eliminate it.

The objective of this research is to develop a model to assess organizational muteness and propose composite analytics and indicators. For this, a case study with a mixed approach applied to a company in the automotive industry located in the province of Tucumán is proposed through convenience and chain sampling.

Questionnaires are used as a quantitative data collection technique; For the qualitative ones, interviews, focus groups and observation are applied. In addition, the techniques implemented for its analysis are descriptive and multivariate statistics.

In conclusion, the importance of exploiting and generating systematic listening mechanisms accompanied by cultural dimensions consistent with it and competent organizational management is observed.

Keywords: Organizational muteness. People analytics. Composite indicators.


1. Introducción

Existen fenómenos organizacionales que, por su propia naturaleza, no son visibles o mensurables naturalmente; sin embargo, también impactan en el desempeño y perdurabilidad de las empresas. El silencio organizacional es uno de ellos.

En un mundo tan cambiante y globalizado, en el que las empresas se hacen cada vez más competitivas, es preciso que cada organización busque la optimización de todos sus procesos y recursos, tanto físicos como humanos, razón por la cual el silencio organizativo podría ser visto como una barrera para el desarrollo de las organizaciones en un mundo pluralista. (Morrison y Milliken, 2000). En este sentido, un reciente estudio demostró que el silencio provoca el fracaso del 85% de los proyectos (Golik, 2010)

Perlow y Williams (2003) critican el silencio como uno de los métodos más ineficientes e improductivos en la vida de las organizaciones. Se denuncia que éste puede ocasionar entre los afectados –directivos, mandos intermedios y trabajadores principalmente- sentimientos de humillación, ira y resentimiento generando desconexión con sus obligaciones y la adopción de posturas auto protectoras que conducirán a que afloren miedos y una creciente e indeseada sensación de inseguridad.

En otras palabras, la presencia de este fenómeno tiene implicancias en las cogniciones, actitudes y comportamientos de los empleados. Por ende, afecta su motivación e incrementa su insatisfacción y probabilidades de retiro.

Asimismo, el silencio organizacional, tiene un impacto negativo y directo en la organización. Influye principalmente en procesos de cambio y de toma de decisiones, además, disminuye la productividad, genera un corte en las redes internas, promueve la retención de información, anula cualquier estímulo creativo, y entorpece la retroalimentación entre directivos y trabajadores (lo cual dificulta el aprendizaje).

Dada a su importancia, en los últimos años se incrementaron los estudios sobre este fenómeno. No obstante, sigue siendo un campo de estudio poco desarrollado en términos teóricos y empíricos.

Problemática

Una de las dificultades que una empresa puede experimentar radica en la omisión de la evaluación de aspectos que no pueden ser fácilmente cuantificados, como es el caso del silencio organizacional.

Este fenómeno ejerce un impacto adverso en varios aspectos fundamentales que son críticos para el funcionamiento de una organización como por ejemplo la detección de errores, deterioro las relaciones dentro de la organización, la innovación, entre otros. A pesar de ello, no existe un instrumento o modelo estructurado para medirlo que posibilite su detección y posteriormente su eliminación

Se plantean las siguientes preguntas de investigación: ¿Qué técnicas permiten detectar las percepciones de los empleados sobre la mudez organizacional? ¿Cuál es la taxonomía de los factores organizacionales que inciden en la adopción del silencio organizacional? ¿Qué dimensiones utilizadas para medir la cultura organizacional se pueden aplicar en un análisis conjunto de la mudez organizacional?

Objetivos

Objetivo general

Elaborar un modelo para evaluar la mudez organizacional y proponer analíticas e indicadores compuestos.

Objetivos específicos

Identificar qué técnicas permiten detectar las percepciones de los empleados sobre la mudez organizacional.

Proponer una taxonomía de los factores organizacionales que inciden en la adopción del silencio organizacional.

Evaluar qué dimensiones utilizadas para medir la cultura organizacional se pueden aplicar en un análisis conjunto de la mudez organizacional.

2. Marco Teórico

Introducción

A pesar del valor que representan los empleados en las organizaciones por su capacidad de aprendizaje, creatividad e innovación -entre otros- algunos eligen no expresar sus opiniones y preocupaciones sobre asuntos de la organización (Xu Huang et. al., 2005). Esta situación puede provocar efectos perjudiciales en la toma de decisiones y los procesos de cambio, al bloquear puntos de vista alternativos, comentarios negativos o información precisa (Bies y Tripp, 1999; Zand, 1972).

Independientemente de las diferencias existentes entre los conceptos “silencio y mudez organizacional”, en el presente trabajo se considerarán ambos términos como sinónimos.

Clasificaciones del silencio organizacional

En primera instancia el objeto de estudio de Morrison y Milliken (2000) fue la resistencia al cambio por parte de los directivos dadas las creencias implícitas de estos, en las cuales afirman que los empleados son interesados, oportunistas y no están bien informados acerca de la organización; por tal motivo, los directivos tienden a rechazar las retroalimentaciones provenientes de los empleados cuando éstas difieren de su punto de vista.

Propusieron que cuando el silencio se vuelve colectivo, el mismo se define como “silencio organizacional”, entendiendo como tal a la decisión consciente de los empleados de reservarse sus opiniones sobre asuntos que conciernen a la organización. Además, a través del estudio de la estructura organizacional en combinación con las políticas de la empresa concluyeron que el concepto de este fenómeno varía dependiendo de las dinámicas internas manejadas por la organización. Cuando las condiciones están dadas para que surja el silencio organizativo, se denomina “clima de silencio”.

Procurando ampliar el concepto del silencio y sus componentes, Pinder & Harlos (2001) investigaron las respuestas y reacciones al silencio organizativo mediante una relación de términos recolectados en investigaciones previas para establecer un modelo que explicara las etapas donde se evalúa la posición del empleado en cuanto a justicia, los factores que afectan la decisión y las acciones que toma el empleado cuando se siente en una situación de injusticia.

Estos autores, conciben al silencio de los empleados como un concepto multifacético que incluye, pero no se limita a, la falta de habla o voz formal; de hecho, puede ocurrir simultáneamente tanto con el sonido como el habla: no es necesariamente lo opuesto a ninguno de los dos. El silencio implica entonces la retención de cualquier forma de expresión genuina sobre las evaluaciones conductuales, cognitivas o afectivas del individuo en sus circunstancias organizacionales, con personas que se perciben como capaces de efectuar cambios o reparaciones. Así, puede existir silencio en cualquier comunicación que:

1.                        No refleje la necesidad de alterar las circunstancias, o bien

2.                        Esa necesidad no esté dirigida a personas percibidas como capaces de mejorar esas circunstancias

Para poder entender cómo funciona el silencio organizacional dentro de las organizaciones, es necesario comprender que cada empresa es diferente, al igual que sus prácticas y dinámicas. Incluso, los factores que refuerzan el silencio pueden ser imperceptibles para la alta administración.

Factores que influyen en el Silencio Organizacional

El silencio organizacional está estrechamente vinculado con otros temas tales como las estructuras y políticas, cultura organizacional y motivación. Por ejemplo: Civelek (Civelek, M.E., Acsi, M. y Cemberci, M., 2015) relaciona la teoría de la expectativa (Vroom 1964) con la teoría de la acción razonada (Ajzen, 1975) al sostener en forma complementaria que cuando se piensa que una acción tendrá los resultados deseados o evitará los no deseados, el individuo tendrá una actitud positiva hacia la realización de esa acción.

Por el contrario, y respecto al silencio, si los individuos creen que al comunicar ciertas cuestiones, éstas no les generan resultados positivos o que serán poco importantes, con el tiempo se podrían llamar a silencio.

En cuanto a la vinculación entre la mudez y la estructura de una organización, Morrison y Miliken (2000) elaboraron un modelo donde sugieren que es posible que un clima de silencio sea causado por:

1.                        Estructuras y políticas organizacionales: la centralización de las decisiones y la falta de mecanismos de retroalimentación;

2.                        Prácticas gerenciales: actitudes negativas ante las opiniones de los empleados;

3.                        El grado de disimilitud demográfica entre empleados y altos directivos: por ejemplo, diferencias en términos de género, raza, etnia y edad.

La estructura no es el único factor que puede influir en la adopción de la mudez organizacional. Éste fenómeno posee un carácter multidimensional, por lo tanto, para lograr su comprensión, es necesario conocer las diversas causas que lo originan.

Por su parte, Pinder & Harlos (2001) agregaron tres factores que definieron como causantes del silencio organizativo:

1.    La Cultura de Injusticia: se desarrolla con el fin de explicar la repercusión que tiene para los empleados trabajar en un ambiente laboral injusto, entre esas repercusiones se encuentra el silencio.

2.    El Clima del Silencio: definido por Morrison & Milliken (2000) como las percepciones que comparten los empleados acerca de lo inútil y peligroso que resulta hablar; evita que los implicados den a conocer su desacuerdo u opinión sobre algún aspecto concerniente a la organización, dado que consideran que hacerlo no vale la pena y que adicionalmente puede ser peligroso.

3.    El Síndrome del Oído Sordo:  se produce cuando quien recibe una queja u observación por parte del afectado no hace nada al respecto o simplemente hace caso omiso a lo expresado, lo cual causa un gran desánimo y por ende, su productividad se ve afectada

Además de los nombrados anteriormente, existen otros factores -no tan comunes en el estudio de este fenómeno- que influyen en la creación de la mudez organizacional y se agrupan en tres categorías: factores individuales, factores sociales y factores organizacionales.

Factores individuales

Los factores individuales hacen referencia a los comportamientos individuales de cada miembro de la organización, así como a sus motivaciones y percepciones. Para esto, Henriksen & Dayton (2006) definieron tres estados,

El primero denominado como “La Disponibilidad Heurística”, en el cual se expone la capacidad que tienen los empleados de comportarse según sus códigos o “reglas de oro” y adicionalmente afirman que la mayoría de los errores se producen sistemática y predeciblemente, es decir de manera consciente, por lo cual se resalta la importancia de evaluar la habilidad heurística del personal.

El segundo estado es “El Sesgo por Interés Personal”, el cual aparece cuando los empleados solicitan con mayor interés la responsabilidad por los éxitos que por los propios fracasos, razón por la cual optan por darle atribuciones disposicionales a sus éxitos y atribuciones situacionales a sus fracasos. Gracias a su investigación, Henriksen & Dayton (2006) lograron identificar que la mayoría de los empleados tienden a calificar su desempeño por encima de la media, es decir, de manera sobresaliente, cuando esto sucede es muy poca la motivación de los empleados para discutir temas relacionados a la organización y a trabajar en pro de la mejora.

El tercer estado personal identificado es “La Trampa del Status Quo”, el cual hace referencia a una serie de factores que dan lugar a un equilibrio y a un estado de comodidad dentro de la organización, por esto, los empleados no encuentran una motivación de peso para romper dicho estado y tomar un curso de acción diferente. Dado que cambiar el estado de equilibrio dentro de una organización implica toma de decisiones, incertidumbre, duda y renovación de las responsabilidades, resulta fácil para los empleados encontrar razones para no hacer nada y permanecer en silencio, por lo cual, los empleados prefieren no correr riesgos debido a que tienen mayor peso los recuerdos de las fallas producidas por una acción llevada a cabo que por una que no.

En el nivel de análisis individual sobre el silencio de los empleados en las organizaciones, algunas investigaciones han demostrado que muchas veces, permanecer en silencio puede ser la estrategia de un empleado para influir en las decisiones de los supervisores (Creed, 2003; Huang, et. al. 2005) y que un empleado solo puede elegir ciertos temas sobre los que hablar silenciando otros temas (Milliken et al., 2003; Piderit y Ashford, 2003). Este tipo de silencio, individual y no colectivo se refiere a situaciones donde los empleados retienen con o sin intención información que podría ser útil a la organización. Esta situación sucede cuando los empleados no se comunican con un supervisor o gerente (Subra Tangirala, 2008).

Cabe destacar que el silencio organizacional suele comenzar como un fenómeno individual que, con el tiempo, se transforma en clima implicando un comportamiento colectivo reforzado por la mayoría de los empleados, quienes eligen hacer silencio –preferentemente- al pensar que compartir sus opiniones podría ocasionar algún impacto negativo o perjudicar la relación con sus pares (Huang, et. al, 2005).

Factores sociales

Los factores sociales hacen referencia al comportamiento grupal, el cual brinda una mejor comprensión de los factores determinantes más básicos del silencio organizativo. Por ejemplo, dado que en los grupos las tareas suelen ser repartidas entre los miembros del mismo, los roles y las responsabilidades pueden volverse borrosas o poco claras. De estos factores se definieron tres aspectos:

1. Conformidad: hace referencia a la adaptación de los juicios y creencias propias a las de las demás personas, con el fin de lograr una aceptación ya sea de un individuo o de un grupo. Ésta suele aparecer también cuando el grupo o persona en cuestión es importante para el empleado, sea un colega o un superior. En algunos contextos la conformidad puede ser deseada, pero cuando no lo es, resulta más fácil combatirla cuando al menos una persona se atreve visiblemente a ofrecer un punto de vista alternativo.

2. La difusión de la responsabilidad: consiste en la tendencia de las personas a asumir más responsabilidades cuando se trabaja en pro de un objetivo común, por esto, las personas optan por hacer el mínimo esfuerzo requerido, entre ellos evitan hablar o discutir sobre los temas relacionados.

3.  Los Microclimas de Desconfianza:  hacen referencia al ambiente que se maneja dentro de la organización gracias a sus supuestos o creencias compartidas. Para Henriksen & Dayton (2006) estos supuestos o creencias hacen que la percepción que tienen los empleados sobre su clima de trabajo sea prácticamente aceptada, y si el clima de la misma se sustenta en la desconfianza por parte de los miembros de la organización, resultará difícil que alguno se motive a expresarse o a dar su opinión al respecto, fomentando de esa forma la creación del silencio organizativo.

Factores organizacionales:

Henriksen & Dayton (2006) enunciaron tres factores organizacionales a los cuales se les debe prestar mayor atención:

1. Las Creencias no Cuestionadas: hacen referencia a las suposiciones injustificadas, entre ellas está el creer que, con solo contratar un experto altamente calificado y respetado, todos los conflictos van a desaparecer y automáticamente las buenas decisiones surgirán. La cultura influye mucho en este tipo de creencias que se producen dentro de la organización. Por ejemplo, si la cultura de una organización es aquella que castiga las decisiones que ocasionan resultados desfavorables, los individuos optarán por no entrometerse en los asuntos de la organización, generando de esta forma un clima de silencio (Morrison y Milliken, 2000).

2. Las Cualidades Percibidas del Buen Trabajador: son las características que los líderes y gestores de las organizaciones esperan encontrar en sus trabajadores, no obstante, Henriksen & Dayton (2006) afirman que, para evitar el silencio dentro de las organizaciones, es importante que dichas cualidades estén asociadas no solo a tomar la iniciativa o a la capacidad de lidiar con los problemas del día a día, sino que también, deben contribuir al aprendizaje y mejora de la compañía. Para esto, se debe contar con empleados que tengan la capacidad de cuestionar asuntos concernientes a la organización, por más delicados o embarazosos que estos sean.

3. El Descuido de las Interdependencias, este resalta la importancia de comprender las dinámicas y procesos que se desarrollan dentro de la organización, para que las soluciones que se presenten a diferentes asuntos sean efectivas y proporcionen aprendizaje tanto para el empleado como para la compañía.

Efectos de la mudez organizacional

Los efectos del silencio organizacional pueden observarse tanto a nivel colectivo como individual. Perlow & Williams (2003) consideran que el silencio tiene un alto precio psicológico para los empleados, generando sensaciones de humillación, ira o resentimiento que, si no se expresan, contaminan las interacciones, disminuye la creatividad y socava la productividad. Estos sentimientos defensivos generan temor en los empleados que se sienten rechazados o avergonzados a la hora de hablar, incrementando la sensación de inseguridad y poniendo en marcha una “espiral de silencio”. Esta situación podría generar un impacto en el compromiso organizacional de los empleados (Morrison & Miliken, 2000).

Analítica de negocios

El silencio organizacional es un fenómeno de carácter multidimensional, por lo tanto, amerita un análisis de las mismas características. La analítica en los negocios es la actividad y profesión más en alza en Business Intelligence desde la llegada del Big Data. La definición de Analítica de Negocio (Business Analytics) aportada por Thomas H. Davenport, de Competing on Analytics es: “Entendemos por business analytics el uso intensivo de datos, de la estadística y del análisis cuantitativo, de los modelos predictivos y explicativos, y de la toma de decisiones basadas en hechos y evidencias. BA puede ser un input para la toma de decisiones por parte de personas o bien puede ser motor para la toma de decisiones automatizada”.

Indicador compuesto

Se conoce como “indicador compuesto” al que se construye como función de dos o más variables, en cuyo caso se están midiendo características multidimensionales

De acuerdo con Nardo (2008), un indicador compuesto es la combinación (o agregación) matemática de un conjunto de indicadores simples con el objetivo de resumir un concepto multidimensional en un índice simple(unidimensional) en base a un modelo conceptual subyacente. Puede ser de carácter cualitativo o cuantitativo según los requerimientos del analista.

Su principal objetivo es cuantificar y simplificar la información del conjunto de indicadores simples, de forma que se transmita la comprensión del tema que se está analizando.

Para conocer un fenómeno es necesario contar con herramientas para la construcción y adecuación de modelos. Una de las herramientas más importantes para llevar a cabo este objetivo es la estadística, y en particular (frecuentemente), la estadística multivariada.

3. Metodología

Como estrategia de investigación se propone un estudio de caso definido como aquella estrategia de investigación basada en el estudio en profundidad de un número reducido de instancias (o incluso una sola) en que el fenómeno objeto de interés esté presente. Estas instancias pueden ser tanto unidades de carácter micro social -tales como individuos, como de carácter meso o macro social -por ejemplo, instituciones o países- (Gerring, 2007: 65).

La unidad de análisis es una empresa perteneciente a la industria automotriz, cuya planta productora funciona 24 horas durante los 7 días de la semana (a partir de 3 turnos) y se encuentra ubicada en la provincia de Tucumán.

Respecto a su personal, posee más de 700 empleados considerando tanto aquellos que fueron contratados directamente por la organización (permanentes y pasantes), como a colaboradores contratistas (llamados así a los colaboradores contratados por empresas tercerizadas). La mayor parte de estos últimos prestan sus servicios en el área de producción, el resto se distribuye en administrativos y personal de limpieza.

La población objeto de estudio está integrada por líderes (entendiéndose como tal a jefes de cada sector) y por los colaboradores dependientes de ellos que no desempeñen sus funciones en las líneas de producción (incluyendo tanto al personal propio de la firma como a los tercerizados permanentes).

 El muestreo empleado es por conveniencia y “en cadena o bola de nieve”. En el primero, las muestras están formadas por los casos disponibles a los cuales se tiene acceso (Battaglia, 2008a) y el segundo consiste en identificar participantes claves a los cuales se les pregunta si conocen a personas que puedan proporcionar más datos o ampliar la información (Morgan, 2008).

Para llevar a cabo el objetivo de este proyecto se emplea un enfoque mixto con un diseño exploratorio secuencial (DEXPLOS). Existen dos modalidades de este diseño según su finalidad (Hernandez Sampieri y Mendoza,2008 y Crewell et al.,2008), en el presente trabajo se aplica la modalidad “derivativa”, puesto que la recolección y análisis de datos cuantitativos se basan en los resultados cualitativos obtenidos previamente.

Por lo tanto, el objetivo de la primera etapa es lograr una inmersión al ambiente que permita adquirir una comprensión profunda del fenómeno bajo estudio a partir de la obtención de categorías o temas emergentes de las siguientes técnicas de recolección de datos cualitativos:

Entrevistas: tanto a los líderes como a sus colaboradores para identificar si existen o no coincidencias en sus percepciones respecto a la presencia del fenómeno en la organización

Focus groups: compuestos por empleados de diferentes áreas funcionales de modo que, con el debate, puedan emerger una mayor diversidad de sucesos que permitan obtener una mayor diversidad en las categorías subyacentes

Observación aplicada a: 1. Ambiente social y humano para identificar los patrones de vinculación, costumbres y actores claves; 2. Actividades individuales y colectivas para entender su comportamiento, qué hacen, cómo lo hacen; Relatos humanos de los participantes para comprender sucesos anteriores que podrían contribuir a pronosticar hechos futuros.

Se destacan como técnicas de procesamiento para gestionar la información proveniente de la primera etapa la triangulación de datos, el corte y clasificación. Además, como técnicas de análisis se aplican mapas conceptuales, y nubes de palabras.

Posteriormente, en el análisis cuantitativo se emplea como instrumento de recolección de datos un cuestionario estructurado en función de los resultados del análisis de datos cualitativos. El mismo contiene afirmaciones y preguntas cerradas.

Para llevar a cabo las mediciones de la encuesta, se emplea la “escala de Likert”. La misma consiste en una serie de enunciados que expresan una actitud favorable o desfavorable hacia el concepto en estudio. Se solicita al encuestado indicar el nivel de su acuerdo o desacuerdo con cada enunciado asignándole un puntaje numérico, donde: 1: Totalmente en desacuerdo; 2: Ligeramente en desacuerdo; 3: Ni de acuerdo ni en desacuerdo; 4: Ligeramente de acuerdo; 5: Totalmente de acuerdo.

Para procesar datos cuantitativos se utiliza el software “R”. Para describir y exponer las magnitudes de cada categoría emergente se emplearon gráficos de estrellas y las caras de Chernoff.

También, a partir de las conclusiones resultantes, se considera interesante su posterior contraste con el marco teórico para identificar similitudes y diferencias entre ambos.

4. Desarrollo

Análisis de los resultados cualitativos

 A continuación, se presentan los resultados de las técnicas de recolección de datos cualitativos, aplicadas para conocer con mayor profundidad las percepciones tanto de los líderes como de los colaboradores respecto al fenómeno estudiado.

Observación: En cuanto al ambiente físico: la distribución física del lugar bajo análisis consiste en 3 divisiones edilicias. Por un lado, dado que la unidad de análisis es una empresa industrial del rubro automotriz, la planta es la división que mayor superficie ocupa. En ella se concentran todas las líneas de producción, almacenes de materia prima, y oficinas de logística, seguridad e higiene, mantenimiento, entre otras. Las áreas de RRHH, economía, IT, compras etc. se encuentran en otro edificio separado de la planta por un estacionamiento. Finalmente la empresa cuenta con otro edificio destinado a vestuarios, salas de reuniones, servicio médico, comedor y guardia.

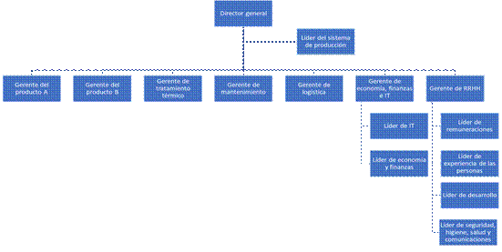
Entrevistas a líderes: en primera instancia, se definen como líderes a aquellas personas que son responsables de un sector perteneciente a determinada área. Por otra parte, es necesario distinguir algunos aspectos de la departamentalización de la empresa. Las gerencias de los productos “A y G” además de tratamiento térmico son áreas involucradas directamente al proceso productivo. Las áreas de mantenimiento(M), logística(L) y el sector de sistema de producción(O) funcionan como soporte directo a la producción para garantizar la disponibilidad de máquinas, movimientos óptimos de materiales y cumplimiento de la filosofía de la empresa además de la innovación. Y finalmente la gerencia de economía, finanzas e IT(T) y RRHH(H) son departamentos de soporte general, tanto para la planta como para la parte administrativa. Seguidamente se presenta el organigrama de la firma,

Figura N° 1:  Organigrama. Fuente: Elaboración propia.

 

Se ejecutaron cuatro entrevistas individuales y semiestructuradas. Las mismas se enfocaron en dos líderes de producción y dos de soporte general, tanto hombres como mujeres y cuyas edades oscilaban entre 33 y 54 años. En general las principales coincidencias de estas personas en su rol de líderes, consisten en:

Excesiva carga de reuniones y presión del tiempo: se destaca el uso y abuso de reuniones por teams desde la pandemia, y una efectividad mejorable de estos espacios (tanto en términos de definiciones concretas como en su duración y sus temas). Además de su impacto negativo al acotar los tiempos para espacios de feedback con sus equipos

Resistencia al cambio: si bien en el caso de las áreas soporte hay una menor resistencia en comparación a las de producción, todos los líderes resaltaron la importancia de comunicar claramente el “por qué” de la necesidad del cambio para disminuir la incertidumbre y descontento de los colaboradores.

Focus group: Se llevaron a cabo cinco focus groups en total, se integraron con hasta 6 colaboradores de entre 20 y 54 años de edad y solo uno de ellos contó con la participación de 3 personas. A continuación, se presenta una nube de palabras como resumen general de las 5 reuniones:

Figura N° 2: Nube de palabras de los focus groups. Fuente: Elaboración propia mediante Lucid app

 

A continuación se presenta un análisis que contrasta las dimensiones de la mudez organizacional descriptas por el marco teórico existente con las identificadas en la organización bajo estudio.

Algunos tipos de silencio están menos presentes que otros en la muestra analizada.  Un caso interesante es el del sector de “Seguridad, higiene, salud y comunicaciones”, el mismo cuenta con 3 divisiones: “Salud”, “Comunicaciones” y “Seguridad e higiene”. Particularmente el equipo de la primera división percibe como “líder formal” a quien no lo es (al menos según el organigrama). En este caso, existe silencio prosocial para evitar que el “líder percibido” rete a un compañero de trabajo cuando, por ejemplo, realizó mal algún registro de datos.

El silencio defensivo en cambio, se observa con mayor frecuencia en sectores donde ya sea el líder o compañeros, muestran una mala actitud o humor. En relación a esto un participante de los focus groups destacó: “Quizás no desde mi caso, pero si puedo contar el caso de esta persona que se fue para x sector, donde llegaban días que entraba a la oficina y estaba totalmente de mal humor. Es como que hay muchísima presión, así que, de hecho, si le tenías que preguntar algo era todo un tema. y no debería ser así digamos”. Es decir, saber que al tener que comunicarse con un compañero (para hacer un aporte o solicitar su ayuda), él ya está mal predispuesto y por lo tanto puede responder de mala forma, genera una desmotivación en el emisor del mensaje para comunicarse

Por otra parte, la percepción de situaciones injustas que son conocidas por quienes pueden dar una solución y aun así no lo hacen, incrementa la influencia del “síndrome del oído sordo” como causal del silencio organizativo.

Las principales situaciones de injusticia percibidas, rondan en torno a condiciones laborales. A continuación, se presentan códigos en vivo referidos a este punto: “Y después, el otro tema es el que aquí hay distintos contratistas porque es como que vos entras y te dicen "Sí aquí tenemos muchos beneficios " pero después llegas, y pasado un tiempo y te das cuenta de que ese beneficio no es para todos”; “Sabes que van a haber beneficios que van a ser para vos y otros que no, que por más que trabajes en (empresa bajo análisis), sos contratado por otra, entonces tenés menos cosas. Dicho sea de paso, creo que esas diferencias se saben, pero no se hace nada”. En torno a este punto, se destacó que es un tema conocido gracias a la encuesta de clima principalmente. Si bien en el área de recursos humanos esta herramienta es muy útil para conocer la satisfacción de los colaboradores, es un arma de doble filo.

Ante estas situaciones surge la pregunta: ¿de qué sirve aplicar un instrumento si una vez obtenidos los resultados, no se ejecutan planes de acción concretos en función de las necesidades de los colaboradores? Por supuesto que, desde la perspectiva de la empresa, existen muchos factores en juego además del presupuesto que pueden retrasar tales soluciones y que nos son considerados por los empleados. Sin embargo, es preferible aplicar un instrumento con opciones de soluciones que sí estén al alcance de la empresa en el corto o mediano plazo de modo que no se genere la sensación de “no ser escuchados” por parte de los colaboradores.

Luego de finalizar el análisis de la primera etapa de recolección de datos cualitativos, se presenta un mapa cognitivo que resume las dimensiones de la mudez organizacional identificadas tanto en el marco teórico como en las percepciones recopiladas en los focus groups ejecutados.

 

 

 

 

Figura N° 3: Mapa cognitivo. Fuente: Elaboración propia mediante Ludid app

De este contraste se concluye que existe una consistencia entre los tipos de silencio organizacional según el marco teórico y los identificados en la presente investigación. Respecto a sus causas, la más repetida en cada focus group fue el síndrome del oído sordo por lo tanto resulta una variable causal de interés para contrastar en la sección del análisis cuantitativo.

Análisis de los resultados cuantitativos

Luego de finalizar la etapa de recolección y análisis de datos cualitativos, se procedió a la elaboración de dos cuestionarios mediante Google Forms. Uno de ellos se dirigía a líderes de sectores y el otro a los colaboradores no jornales.

El cuestionario para el caso de los “no jornales”, de aquí en adelante llamados mensuales, consistió en 39 ítems de los cuales, solo 33 correspondían al análisis del fenómeno en sí mismo. Los restantes 6 ítems recopilaban información demográfica tanto personal como laboral, además de un detector de atención. En cambio, la encuesta dirigida a líderes contaba con 53 ítems, de los cuales 46 se referían al fenómeno. Este cuestionario contaba con una mayor cantidad de ítems porque se recopilaban las percepciones respecto a la mudez organizacional de los líderes, tanto en su rol de “colaboradores” (porque también tienen un superior) como de jefes de un equipo.

Caras de Chernoff

Para iniciar, el 96% de las respuestas se concentra en 6 áreas. A continuación, se presentan las respuestas para cada uno de esos departamentos respecto al ítem que mide la mudez organizacional general

Tomando como referencia todas las respuestas de los colaboradores “mensuales” a la afirmación” Me siento cómodo para expresar mis opiniones en el trabajo” (que mide la presencia de la mudez organizacional general), se obtiene un promedio de 3,94 puntos.  Como primer acercamiento, dicho puntaje se aproxima en mayor medida al valor 4 “Algo de acuerdo”, por lo tanto, no se identifica una clara presencia actual de silencio organizacional. No obstante, ese promedio parte del valor 3 (interpretado como “indistinto”) y en consecuencia resulta oportuno conocer cómo es su distribución respecto a cada área.

Por otro lado, la encuesta tuvo como participantes a 8 departamentos de la compañía. Sin embargo, tomando en cuenta el nivel de participación y criticidad de determinadas áreas, sólo se consideran para el análisis posterior los 6 departamentos que representan el 96% de las respuestas

Se observa que el 77,27% de las respuestas se inclinan hacia una perspectiva positiva, a un 10.61% les resulta indistinto y un 12.12% presenta una inclinación negativa. En consecuencia, se tiene que en esta muestra no se observa la existencia de mudez organizacional, no obstante, es necesario explorar si existen causas con potencial para generar dicho fenómeno en la organización.

Para ello se emplean caras de Chernoff, una herramienta de visualización que muestra a partir de los rasgos de la cara, la magnitud de diferentes variables.

A diferencia de la afirmación analizada anteriormente, los ítems que detectan los posibles factores que inciden en la adopción del silencio organizacional (resultantes de un agrupamiento de las percepciones emergentes de los focus groups), se redactaron en sentido negativo. Por lo tanto, a mayor puntaje, mayor presencia de posibles causas de mudez

Para lograr graficar las caras, se calculó el promedio de respuestas de los colaboradores de cada área en relación con nueve causas de mudez. Teniendo en cuenta lo anterior, se presenta la tabla de contingencias con los puntajes promedios para cada una de las posibles causas en cada área.

Tabla N° 1: Puntajes de causas de mudez organizacional. Fuente: Elaboración propia.

 

De la tabla anterior, resultan las siguientes caras donde: "Ancho de cara" = "Síndrome del oído sordo"; "Estructura de la cara"= “Exceso de carga de trabajo"; "Altura de la boca" = "No se observa un uso real": "Ancho de boca" = "Baja sostenibilidad de trabajos"; "Sonriendo"= "Percepción de injusticia"; "Altura de ojos"= "Tipo de tarea y roles invisibles"; "Ancho de ojos" ="Favoritismo"; "Altura del cabello"= "Promover el cambio, no se aplica"; "Ancho de pelo"="Causa: injusticia".

Figura N° 4: Causas de mudez organizacional con Caras de Chernoff. Fuente: Elaboración propia mediante software R.

 

En primera instancia, el área “Sistema de producción (O)” es la que presenta una menor magnitud en la presencia de posibles causas de mudez. Por otro lado, “Economía, finanzas e IT (F)” y “RRHH (H)” coinciden en presentar un mayor grado de síndrome del oído sordo. No obstante, por el ancho de los ojos se observa que en “Economía, finanzas e IT (F)” hay una menor percepción de favoritismo que en “RRHH (H y “Logística(L)”. En lo referido a la idea de que determinados roles o tareas son invisibles, “Mantenimiento(M) y Tratamiento térmico(T)” presentan los mayores puntajes en torno a ello.

En todas las variables anteriormente nombradas, los puntajes promedios no superaban los 3 puntos (interpretado como indiferente) notoriamente según la escala de Likert. No obstante, en la afirmación que mide el exceso de tareas y carga de trabajo, el puntaje promedio asciende a 4 y 4.40 en Mantenimiento (M) y Sistema de producción (O) respectivamente.

Si bien las Caras de Chernoff permiten representar de forma amena la magnitud de las variables para cada área, se requiere un análisis que muestre la correspondencia entre las mismas. Para ello se presenta a continuación los resultados emergentes del análisis de correspondencia múltiple (ACM).

Análisis de correspondencia múltiple

Con el análisis de correspondencia múltiple (ACN) aplicado a las categorías del cuestionario, respecto a las contribuciones en la dimensión 1, se contempla que el área RRHH (H) y el sexo femenino son las dos primeras categorías con mayor contribución a la dimensión. Esto tiene sentido según lo observado en el campo, ya que tanto en la rutina diaria como en las respuestas del cuestionario RRHH (H) es el área con una mayor cantidad de mujeres en su nómina. Los siguientes dos conceptos son “Tratamiento térmico(T)” y el sexo masculino, que se interpreta de forma análoga a la situación anterior. Y finalmente, la última categoría con mayor contribución es el puntaje 3 (interpretada como “indiferente”) de la escala de Likert. Por otro lado, respecto a la dimensión 2 se observa que el área Economía, finanzas e IT (F) y el valor 3 de la escala de Likert son los que presentan mayores contribuciones a la dimensión 2. En ambas dimensiones se tiene que hay una mayor contribución desde la interpretación “indiferente” de Likert y una menor tendencia hacia los extremos tanto positivos como negativos. Finalmente, las 2 áreas con mayor contribución en ambas dimensiones son Economía, finanzas e IT (F)” y RRHH (H). Del análisis anterior, resulta la siguiente figura:

Figura N° 5: Mapa perceptual 1. Fuente: Elaboración propia mediante R.

 

Resulta que se explica un 37.4% de la variabilidad, donde el área que se corresponde con un mayor nivel de mudez es RRHH (H) (que posee una mayor contribución del sexo femenino). En contraposición, “Tratamiento térmico (T) y Sistema de producción (O)” se corresponden en mayor medida con el sexo masculino y con menores niveles de mudez. No obstante, se destaca una baja contribución de los extremos de mudez en comparación al nivel de “indiferente”, el cual se corresponde en mayor medida con el área Economía, finanzas e IT (F)

Posteriormente, se eliminan las categorías referidas al sexo de los participantes y el porcentaje de explicación de la varianza mejora levemente a un 37.6%, resultando el siguiente mapa perceptual:

Figura N°6: Mapa perceptual 2. Fuente: Elaboración propia mediante R.

 

Eliminando la categoría de sexo, se aprecia con una mayor claridad la correspondencia de cada una de las áreas con la mudez. Por un lado, los valores 3 y 2 son los que presentan una mayor contribución y por lo tanto se representan con colores más cálidos en los extremos izquierdo y derecho de la dimensión 1 respectivamente. Al contrario, dado que los puntajes 4 y 5 presentan una menor inercia, se encuentran más cerca de la intersección entre ambos ejes y tienen un color celeste por su menor contribución. En la parte superior de la dimensión 2 se encuentran los puntajes negativos y el indiferente respecto al fenómeno estudiado, la parte inferior contiene los 2 valores positivos (4 y 5). Tomando en cuenta esa división, se destaca el caso particular del área RRHH (H) y el sector Sistema de producción (O). Respecto a este último se encuentra ubicado en el extremo inferior de la dimensión 2, donde se corresponde en mayor medida con el puntaje 5 (lo cual es consistente, dada su distancia respecto al valor 1), con lo cual se determina que es el sector con una menor presencia de mudez organizacional a priori. En el otro extremo se encuentra el área RRHH (H). Si bien se corresponde en mayor medida con el puntaje 2 y se encuentra en la sección superior de la dimensión 2, está muy cerca del eje horizontal y en el medio de los puntajes extremos 1 y 5 que presentan menores niveles de contribución que el 2 (pero un mayor nivel que el puntaje 4). Por lo tanto, se podría inferir la presencia de subgrupos tendientes en mayor medida a cada uno de estos 3 puntajes.

En la sección de las caras de Chernoff y en los discursos de los focus groups se repitió la causa “síndrome del oído sordo” principalmente en el área de RRHH (H), en consecuencia se procede a analizar esta variable con el siguiente mapa perceptual.

Figura N° 7: Mapa perceptual del síndrome del oído sordo. Fuente: Elaboración propia mediante R.

 

El “síndrome del oído sordo” se interpreta como el conocimiento de una situación comunicada por el colaborador y la inexistencia de un plan de acción para darle solución (desde la percepción del empleado). Esta causa explica un 37.8% de la variabilidad en conjunto con las áreas claves y el sexo. Particularmente RRHH (H) sigue presentando una tendencia hacia los extremos 1 y 5, aunque posee una mayor correspondencia con respecto a este último. Dado que las afirmaciones de las causas se redactaron en un sentido negativo (como se explicó en la sección de las caras de Chernoff), un mayor puntaje en la escala de Likert implica una mayor presencia de esta causa en determinada área. Por otra parte, Finanzas economía e IT (F) sigue correspondiéndose en mayor medida con el 3, aunque también se encuentra cercano al puntaje 4 (pero con menor inercia). El sector Sistema de producción (O), se encuentra en el otro extremo de 5 y más cercano al 2, con lo cual mantiene la característica de “sector ideal” en este aspecto, al igual que cuando se realizó el análisis en cuanto a la presencia de mudez.

De este análisis se destaca la correspondencia que existe entre el síndrome del oído sordo y la existencia de la mudez organizacional dado que para los colaboradores resulta desalentador sentir que “hablan en vano” porque de todas formas quienes toman las decisiones, “no hacen nada” para responder a lo que ellos expresan

Gráficos radiales

A continuación, se presenta el análisis de brechas desde 2 perspectivas: las percepciones de un líder vs la de su respectivo equipo y las percepciones de los mandos medios vs las del nivel operativo.

 Dado que para este análisis se requieren las respuestas de los líderes, se retoma en esta sección la caracterización del cuestionario dirigido a los jefes introducida al inicio de los resultados del análisis cuantitativo. Como se mencionó anteriormente 46 de 53 ítems totales, se referían al estudio propiamente dicho del fenómeno. Según el organigrama de áreas relevadas descripto al inicio del análisis cuantitativo, el objetivo de la muestra eran los 10 líderes de sectores críticos enmarcados por un recuadro verde.

Respecto a la perspectiva “Líder de equipo vs equipo” de esta sección

Como punto de partida se calcularon algunas medidas de estadística descriptiva para las 3 áreas cuyo líder respondió el cuestionario dirigido a mandos medios. De ello resulta la siguiente tabla tomando como base la afirmación “Me siento cómodo para expresar mis opiniones en el trabajo”:

Área

Mínimo

Máximo

Promedio

H equipo

1

5

3,79

H lideres

4

5

4,25

T equipo

2

4

3,44

T lideres

5

5

5,00

O equipo

4

5

4,40

O líder

4

4

4,00

Tabla N° 2:  Medidas estadísticas para las áreas T, H y O por rol. Fuente: Elaboración propia.

 

Respecto a los valores mínimos, se observa una mayor diferencia en el área RRHH(H) ya que el menor valor elegido por algún miembro del equipo fue inferior por 3 puntos a la valoración mínima de un líder. En cuanto a los promedios, las valoraciones de líderes del área RRHH (H) y Tratamiento térmico (T) son superiores a las de sus respectivos equipos. En contraposición, se presenta el caso del departamento Sistema de producción (O), donde los mínimos de ambos roles coinciden e incluso el máximo valor y el promedio son superiores en el equipo en comparación con la valoración de su líder.

A partir del párrafo anterior se identifican como puntos extremos entre sí a las áreas de RRHHY (H) y Sistema de producción (O). Esto es consistente con el resultado del ACM al medir la mudez organizacional con la afirmación “Me siento cómodo para expresar mis opiniones en el trabajo” y también con las caras de Chernoff cuando al analizarse las causas de mudez se observaban mayores magnitudes para RRHH (H) que para el sistema de producción (O) . Por lo tanto, se procede a desagregar el análisis de brechas de esta primera perspectiva para ambos departamentos.

En primera instancia se tomaron como referencia las afirmaciones que representaban algún tipo de silencio organizacional. Posteriormente, se calcularon los promedios de los puntajes de los colaboradores para cada sector del área RRHH (H) (además del sistema de producción(O)) de modo que puedan ser cotejados con las valoraciones de sus respectivos líderes. Como aclaración respecto a las variables estudiadas, se consideraron 6 afirmaciones referidas a los tipos de silencio organizacional (tanto teóricos como emergentes) y 7 más respecto a las causas de la mudez.

Tabla N° 3: Percepciones por sectores HH y O referido respecto a Tipo de Mudez. Fuente: Elaboración propia.

 

Tabla N°4 Percepciones por sectores H y OO respecto a Causas de mudez. Fuente: Elaboración propia.

A partir de la tabla anterior, resultan los siguientes indicadores para cada uno de los 4 sectores que integran el área RRHH (H). A modo de ejemplo se presentan los análisis de brechas del sector Seguridad e higiene, salud y comunicaciones (HS).

Figura N°8: Análisis de brechas de HS-Tipos de mudez. Fuente: Elaboración propia.

 

En general, en esta división se presenta una mayor brecha entre las percepciones del líder y su equipo, en comparación de los sectores siguientes. Particularmente, el equipo percibe una mayor presencia de silencio defensivo y adquiriente. Por otra parte, el líder identifica una mayor apertura de su equipo respecto a él en comparación con las percepciones promedio de los colaboradores

En contraposición, cuando se mide el silencio oportunista con la afirmación “Pienso que algunos colaboradores podrán retener información para obtener un beneficio propio”, el líder puntúa con un 3 y el promedio del equipo es 4. En la mayoría de las variables se observa un comportamiento similar a este, por lo tanto, se identifica una disparidad importante entre las percepciones de ambos roles.

Figura N° 9: Análisis de brechas de HS-Causas de mudez. Fuente: Elaboración propia.

Tomando como referencia los resultados del análisis de brechas de los 2 sectores nombrados anteriormente, se determinan los tipos de silencio organizacional y causas de mudez con mayor diferencia de percepciones entre el líder y su equipo.

Sector Seguridad, higiene, salud y comunicaciones (HS):

Tipos de mudez: Mudez respecto al líder; Silencio oportunista (mayor en el equipo); Silencio defensivo (mayor en el equipo).

Causas: Retroalimentación (percepción negativa del equipo); Competencias para gestionar cambios (percepción negativa del equipo); Escucha al equipo para tomar decisiones (percepción negativa del equipo); Espacios de discusión.

Sector Sistema de producción (OO):

 Tipos de mudez: Silencio defensivo (mayor en el equipo); Silencio oportunista (mayor en el equipo).

Causas: Liderazgo orientado a resultados (mayor según el líder); Competencias para gestionar cambios; Escucha al equipo para tomar decisiones.

En resumen, las principales diferencias en ambas líderes son: Mecanismos de retroalimentación; Ambiente de trabajo; Confianza entre el equipo; Criterios para tomar decisiones y tiempos empleados para ello. En consecuencia, se destaca la influencia del liderazgo en la adopción de este fenómeno, la importancia de una correcta selección de líderes, y un adecuado desarrollo de sus competencias.

Para finalizar con esta sección, se presenta a continuación el análisis de brechas en función de la segunda perspectiva: “Nivel medio vs operativo”. Como punto de partida se presentan tablas con algunas medidas de estadística descriptiva para cada uno de los niveles en relación a la afirmación que mide la mudez organizacional en general “Me siento libre de expresar mis opiniones en el trabajo”

Rol

Mínimo

Máximo

Promedio

Mediana

Nivel medio

3

5

4,25

4

Nivel operativo

1

5

3,94

4

Tabla N° 5:  Resumen de medidas estadísticas por nivel. Fuente: Elaboración propia.

 

Se identifican dos conceptos completamente coincidentes, la mediana y el máximo. En ambos casos el 50% de las puntuaciones son superiores a 4 puntos y el 50% restante, inferiores a tal valor. Asimismo, la máxima puntuación para ambos niveles es 5. En contraste, se observa que tanto el promedio como el mínimo valor expresado en los niveles medios, son superiores a los seleccionados por los niveles operativos. Por lo tanto, inicialmente se comprueba la hipótesis establecida respecto a una menor presencia de mudez organizacional en mandos medios.

Con el objetivo de profundizar en tal observación, se presenta a continuación un análisis de las brechas entre ambos niveles; para ello se crearon tablas con los promedios de las percepciones de cada parte en relación con los tipos de mudez y sus causas (tanto teóricas como emergentes de las técnicas de recolección cualitativas).

Afirmación

Nivel medio

Nivel operativo

Me siento cómodo para expresar mis opiniones en el trabajo

4,25

3,942029

Expreso mis opiniones sobre el trabajo libremente pero no con la persona que es capaz de cambiar la situación de la que estoy hablando

3,25

3,376812

Me siento libre de expresar mis opiniones sobre el trabajo a un gerente de otra área

4,125

3,42029

Me siento libre de expresar mis opiniones sobre el trabajo a mi gerente

4,5

3,913043

Percibo situaciones injustas en mi trabajo que me desaniman a expresar determinadas opiniones, incluso si esta podría generar una mejora

2,5

2,942029

Frecuentemente retengo mis opiniones/aportes o información por miedo a las consecuencias que ello pueda generar

1,625

2,608696

Frecuentemente retengo mis opiniones/aportes o información para beneficiar o evitar perjudicar a un compañero de trabajo

1,375

2,927536

Pienso que algunos colaboradores podrán retener información para obtener un beneficio propio

3,25

3,434783

En alguna oportunidad escuché la frase "De x tema no se habla"(o similar) como directiva de un líder

2,5

2,478261

Tabla N° 6: Percepciones del Tipo de Mudez por nivel medio y operativo de sectores H y OO. Fuente: Elaboración propia.

 

Marca temporal

Nivel medio

Nivel operativo

Considero que puedo "acceder " fácilmente a hablar con el gerente de mi sector cuando lo necesito

5

3,913043

Ante la necesidad de "desempatar" opiniones en una discusión, termino apoyando lo dicho por la persona que percibo como más "experta o apta en el tema"

3,375

3,246377

Frecuentemente se realizan reuniones con mi líder y compañeros para generar un espacio de discusión, que me parecen efectivos

4,125

3,869565

En nuestra área contamos con mecanismos de retroalimentación que me parecen adecuados y útiles

4,125

3,304348

Mi líder se muestra abierto a recibir opiniones del equipo, incluso cuando no son "positivas"

4,625

3,971014

Mi líder escucha constantemente nuestras opiniones a la hora de tomar una decisión

4,75

3,753623

Considero que a mi líder le importan más los resultados que alcanzamos en el equipo que nosotros mismos como personas

2,375

2,753623

Mi líder muestra predisposición para efectuar cambios (bruscos o leves) si así fuera necesario

4,125

3,594203

Mi líder posee las competencias necesarias para impulsar cambios (bruscos o leves) si así fuera necesario

4,125

3,782609

En esta empresa todo es para ayer, entonces te pasas la mayor parte del tiempo apagando incendios en lugar de dedicarte más a pensar mejoras

4,125

3,753623

¿Para qué voy a comentar mis aportes, si igual nunca se hace nada después de eso"

1,75

2,753623

Me sentiría más motivado a realizar aportes si mi líder se interesara por como estoy yo a nivel personal, en lugar de solo saber el nivel de

1,75

2,913043

Siento que el foco está puesto en "mostrar" más que en "hacer realmente". Entonces pienso ¿Para qué lo voy a hacer si solo es marketing?

2

2,985507

Siento que el foco está puesto en "mostrar" más que en "hacer uso real de los proyectos". Entonces pienso ¿Para qué voy a hacer las cosas si

2

2,898551

Siento que hay sectores que son invisibles. No se valora su rol y ni siquiera tienen espacios para visibilizar más su trabajo con superiores

2,375

3,304348

Las frases de "Desafiar los límites, cuestionar los estándares, etc." son puro humo

1,625

2,623188

Percibo cierto miedo a expresar opiniones por tipos de liderazgo anteriores que siguen "vigentes " en la mente de ciertas personas

2,375

2,478261

Siento que puedo aportar lo que quiera, pero al final aplica la frase " esto no es democracia". Decide el líder (ya sea por sí o no)

1,875

2,565217

Tabla N° 7: Percepciones de las Causas de Mudez por nivel medio y operativo de sectores H y OO. Fuente: Elaboración propia

 

En función de las tablas anteriores, se presentan las siguientes figuras:

Figura N°10: Percepciones sobre los tipos de mudez existentes por nivel medio y operativo. Fuente: Elaboración propia

 

Se destacan 2 afirmaciones como aquellas que poseen una mayor diferencia de percepciones entre los niveles: “Frecuentemente retengo mis opiniones o información para beneficiar o evitar perjudicar a un compañero de trabajo” y “Frecuentemente retengo mis opiniones/aportes o información por miedo a las consecuencias que ello pueda generar”. Ambos tipos de silencios medidos a partir de ellas, denotan la presencia implícita de ciertas características de un estilo de liderazgo autoritario o bien de un entorno tendientes a generar miedo en los colaboradores. Es coherente que los niveles operativos perciban una mayor presencia de ello, en comparación con los líderes de mandos medios.

Figura N° 11: Percepciones sobre las causas de mudez por nivel medio y operativo. Fuente: Elaboración propia

 

En relación con todas las técnicas aplicadas anteriormente, se evidencia la característica compleja y por lo tanto multivariada del silencio organización. Por ello, para finalizar su estudio se presenta la aplicación de la técnica de interdependencia “análisis factorial” con el objetivo de explicar el fenómeno mediante una serie de factores subyacentes. Respecto de las consideraciones estadísticas se obtiene que con 6 factores es posible explicar el fenómeno, y dado que el valor P es inferior a 0.01, se puede considerar que los resultados obtenidos son fiables.

Figura N°12: Resultado del análisis factorial. Fuente: Elaboración propia mediante software R

 

La figura anterior muestra la asociación de cada una de las afirmaciones analizadas (que representan variables) con respecto a un factor determinado. Tal figura aun presenta un nivel de abstracción elevado, en consecuencia, se procede a efectuar una interpretación para cada uno de los factores de modo que se pueda comprender en mayor medida como explican al fenómeno dentro de la empresa bajo análisis.

Figura N° 13: Interpretación de los factores subyacentes. Fuente: Elaboración propia mediante software R.

Inicialmente se observa que el factor “incompetencia organizacional” agrupa una mayor cantidad de ítems que los demás factores. Éste refleja ciertas situaciones presentes en la empresa (gran parte de ellas emergentes de los focus groups) cuya gestión es inadecuada. Por ejemplo, la frase ¿Para qué voy a comentar mis aportes, si igual nunca se hace nada después de eso” esboza un fracaso de la organización en escuchar realmente los aportes de los colaboradores y actuar en función de ello (cuando sea la mejor opción)? El segundo factor “Liderazgo y accesibilidad” hace referencia a las acciones ejecutadas por líderes, a la facilidad para poder escalar diversas necesidades a mandos superiores del propio líder del colaborador, y finalmente la posibilidad de interacción con otros sectores que tiene cada colaborador en función del tipo de trabajo que realice. En tercer lugar “Entorno del equipo propio” agrupa características del líder de cada equipo respecto a su acción para generar mecanismos de escucha, debate, retroalimentación etc.  Por otra parte, en consistencia con la observación realizada en la última parte de la sección “análisis de brechas” respecto a la presencia de un liderazgo autoritario, otro de los factores que explican el fenómeno analizado es “El contexto autoritario y la participación”. El factor “locus de control externo” refleja como la responsabilidad de determinadas conductas se coloca en un tercero. Y el último factor, contiene un solo ítem que representa la libertad que siente un colaborador para expresarle sus opiniones del trabajo a un líder no propio.

Luego de efectuar todos los análisis pertinentes, se proponen las siguientes recomendaciones: evaluar la ejecución de un cambio cultural; implementar mecanismos sistemáticos de escucha; reevaluar las dinámicas de capacitación de liderazgo; evaluar y modificar la estructura organizacional; evaluar un cambio en relación a la política de contrataciones; elaborar un plan de efectivizaciones comunicado claramente a los colaboradores, así como sus plazos y criterios; reducir gradualmente las brechas entre ambos tipos de contrataciones.

5. Conclusiones

En este estudio de caso, se abordó el desafío crítico de la mudez organizacional mediante un enfoque metodológico mixto que combinó la recopilación de percepciones cualitativas con un análisis cuantitativo riguroso. El objetivo principal fue elaborar un modelo para evaluar la mudez organizacional y proponer analíticas e indicadores compuestos. Es importante tener en cuenta que este modelo no pretende ser una solución universal, ya que se desarrolló en un entorno y para una organización particular.

La investigación inició con una fase cualitativa, donde se destacan como principales técnicas para detectar las percepciones de los empleados sobre la mudez organizacional los focus groups, y entrevistas con una diversificación que permita a los participantes responder sin restricciones por miedo a que algunas de sus respuestas puedan generarle un impacto negativo en su trabajo. Además, esta primera etapa no se limitó al nivel operativo, sino que se tomaron en cuenta las percepciones de mandos medios. De esta forma se logra una visión enriquecedora del estado actual de la organización respecto al fenómeno.

A partir de las percepciones cualitativas, se identificaron categorías comunes que se utilizaron para desarrollar un cuestionario estructurado adaptado a las características de la organización en estudio. Esta encuesta se complementó con las dimensiones presentadas en el marco teórico, lo que permitió construir un instrumento de evaluación específico para este caso.

Luego, se aplicó el cuestionario a la muestra seleccionada y se realizó un exhaustivo análisis cuantitativo utilizando técnicas como clustering, el análisis de correspondencia múltiple, las caras de Chernoff y el análisis factorial, lo que proporcionó información valiosa sobre la situación particular de esta organización. Particularmente este último permitió identificar una taxonomía de los factores organizacionales que inciden en la adopción del silencio organizacional acotando la complejidad y diversidad de respuestas a solo 6 factores.

En relación con ello se destaca la presencia de dimensiones relacionadas a la cultura organizacional como el estilo de liderazgo, formas de resolución de conflictos, entre otros y su influencia con la adopción del silencio organizacional

Es importante resaltar que este estudio de caso no es un modelo replicable para todas las organizaciones, pero ofrece una valiosa lección: cada empresa puede desarrollar su propio enfoque adaptado a su cultura, desafíos y objetivos específicos. Además, con tantas herramientas de análisis y visualización de datos disponibles, es posible aplicar los indicadores propuestos en este trabajo y actualizarlos automáticamente para revisarlos periódicamente y generar planes de acción efectivos en función de los resultados obtenidos. Al alentar a las empresas a reflexionar sobre la mudez organizacional y diseñar sus propios métodos de evaluación y mejora, este estudio de caso puede servir como inspiración para la adopción de prácticas más abiertas y comunicativas.

Finalmente, se espera que este enfoque personalizado y la reflexión sobre la mudez organizacional contribuyan a un entorno de trabajo más saludable y propicio para el crecimiento, alentando a las organizaciones a desarrollar sus propias estrategias para fomentar la comunicación efectiva y la innovación.

6.Referencias

Bies, R. J. & Tripp, T. M. (1999). ‘Two faces of the powerless: Coping with tyranny’. Kramer, R. M. and Neale, M. A. (Eds.), Power and Influence in Organizations (pp. 203–19).

Golik, M. (2010, marzo 21). Cuando el silencio deja de ser tan saludable. La Nación. https://www.lanacion.com.ar/economia/cuando-el-silencio-deja-de-ser-tan-saludable-nid1245749/

Hernández Sampieri, R., Fernández Collado, C., & Baptista Lucio, P. (2018). Metodología de la investigación. Mac Graw Hill

Huang, X., Van de Vliert, E., & Van der Vegt, G. (2005). Breaking the silence culture: Stimulation of participation and employee opinion withholding cross-nationally. Management and Organization Review, 1(3), 459–482.

Morrison, E. W., & Milliken, F. J. (2000). Organizational silence: A barrier to change and development in a pluralistic world. The Academy of Management Review, 25(4), 706–725.

Perlow, L. & Williams, S. (2003). ¿Está acabando el silencio con su empresa? Harvard Deusto Business Review

Pinder, C. & Harlos, H. (2001), ‘‘Employee silence: quiescence and acquiescence as responses to perceived injustice’’, Research in Personnel and Human Resource Management, Vol. 20, pp. 331-69.